Figure 2
From: Urinary extracellular vesicles and micro-RNA as markers of acute kidney injury after cardiac surgery

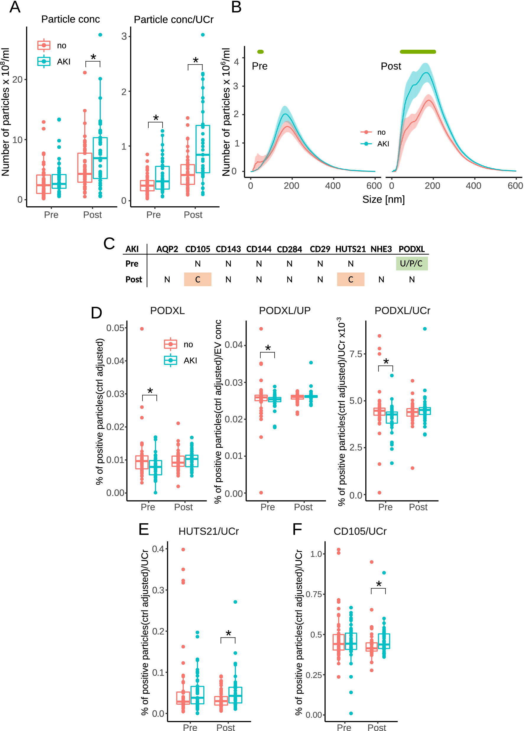
(A) Total particle concentrations in urine (unadjusted and urinary creatinine concentrations-adjusted). (B) Size distribution of urinary particle concentrations. Green bars indicate a significant difference between no-AKI and AKI at each particle size. (C) Summary of statistical analysis of EV using unadjusted (U), urinary particle (P) or urinary creatinine-adjusted (C) data. Green fields indicate a significant difference for all three adjustments and pink for one adjustment. N indicates no significant difference. (D) Plots of EV positive for PODXL, (E) activated β1-integrin (HUTS21 and (F) CD105. UCr indicates that the data were adjusted for urinary creatinine. Asterisks indicate a significant difference between AKI and non-AKI groups (p < 0.05).