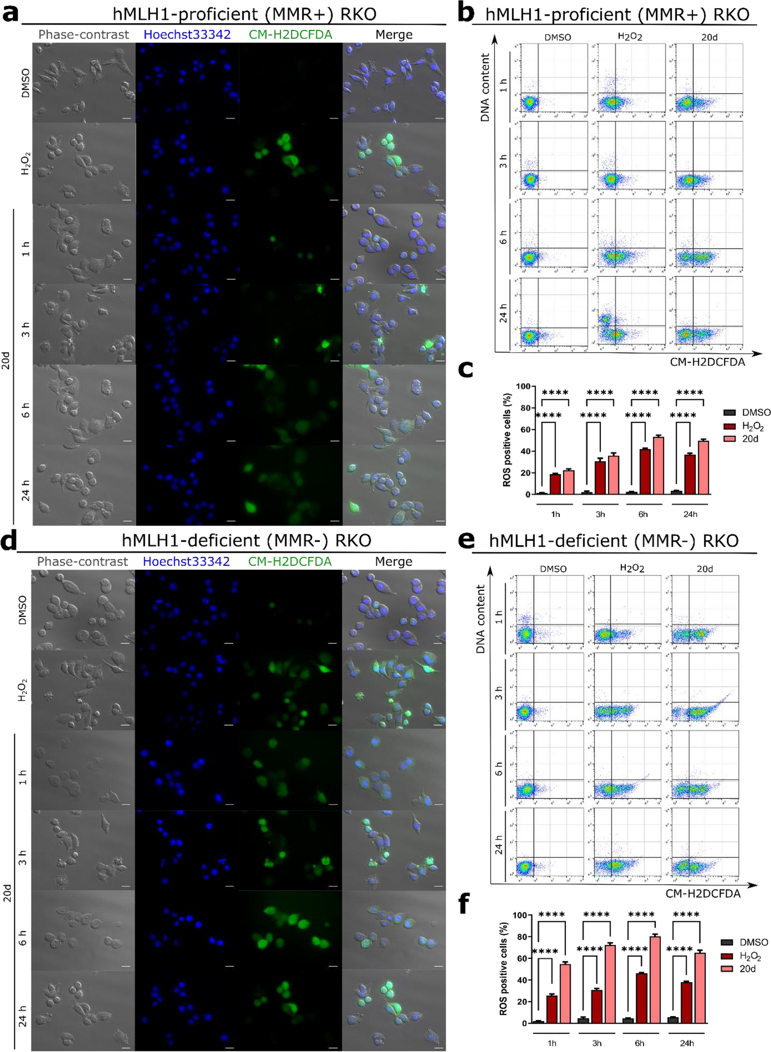
Figure 7

Effect of 20d treatment on ROS induction in hMLH1-proficient and hMLH1-deficient RKO cells after 1, 3, 6, and 24 h of exposure. (a,d) Representative microscopic images of H2DCFDA-stained cells. Scale bar = 50 µm. (b,e) Representative dot plots of H2DCFDA-stained RKO cells. DMSO and H2O2 were used as reference compounds. (c,f) Quantification of dot plots is depicted as mean ± SEM of data obtained from three independent experiments.