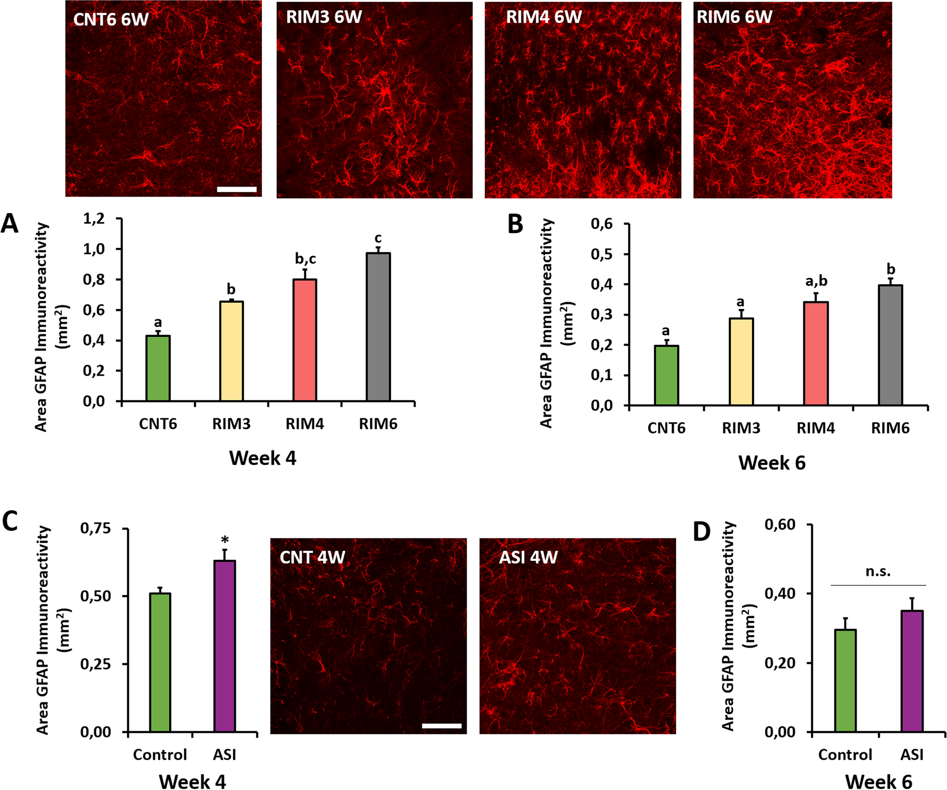
Figure 2

Spinal cord astrogliosis in mice subjected to reserpine-induced myalgia and intramuscular acid saline solution injection. Representative histological images of GFAP-positive cells are presented around the figure. Histograms show the percentage of dorsal horn GFAP immunoreactivity in the RIM groups at (A) four and (B) six weeks postinduction and ASI after (C) four and (D) six weeks. Data are expressed as the mean ± SEM. a–c: Groups not sharing a letter showed significant differences, p < 0.05; *p < 0.05 significant decrease versus ASI-Control, by post hoc tests.