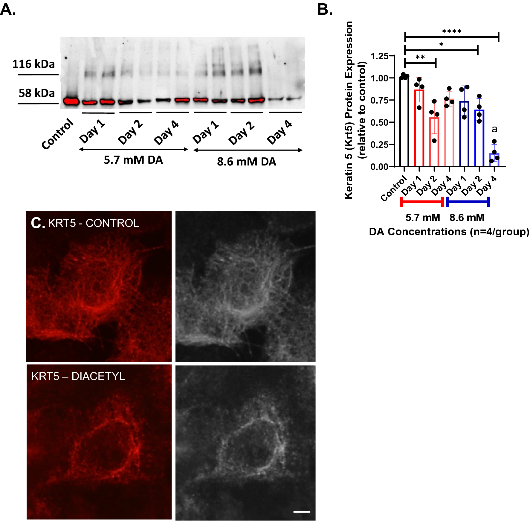
Figure 2

Diacetyl exposure induces keratin 5 crosslinking. (A) Representative western blot of keratin 5 (KRT5) from 16HBE culture homogenates at Days 1, 2 and 4 after DA exposure (5.7 and 8.6 mM). Known molecular weight of KRT5 is 58 kDa. Following DA exposure, KRT5 expression was also detected at 116 kDa. By Day 4 after DA exposure, higher molecular weight band dissipated. (B) Quantification of total lane KRT5 abundance normalized to lane total protein. Total KRT5 abundance decreased significantly at Day 2 in 5.7 mM and 8.6 mM DA-exposed cultures compared to controls (ANOVA; **p < 0.01 and *p < 0.05, respectively; n = 4/group). At Day 4, KRT5 abundance remained significantly lower than controls (ANOVA; ****p < 0.0001). (C) Representative immunocytochemistry images of KRT5 in control cells (top) and cells exposed to 8.6 mM DA (bottom) (scale bar: 10 μm). Images obtained at Day 2 after DA exposure. In control cells, the intermediate filaments stained by KRT5 extend toward the periphery. In DA-exposed cells, KRT5 intermediate filaments aggregate near the nucleus.