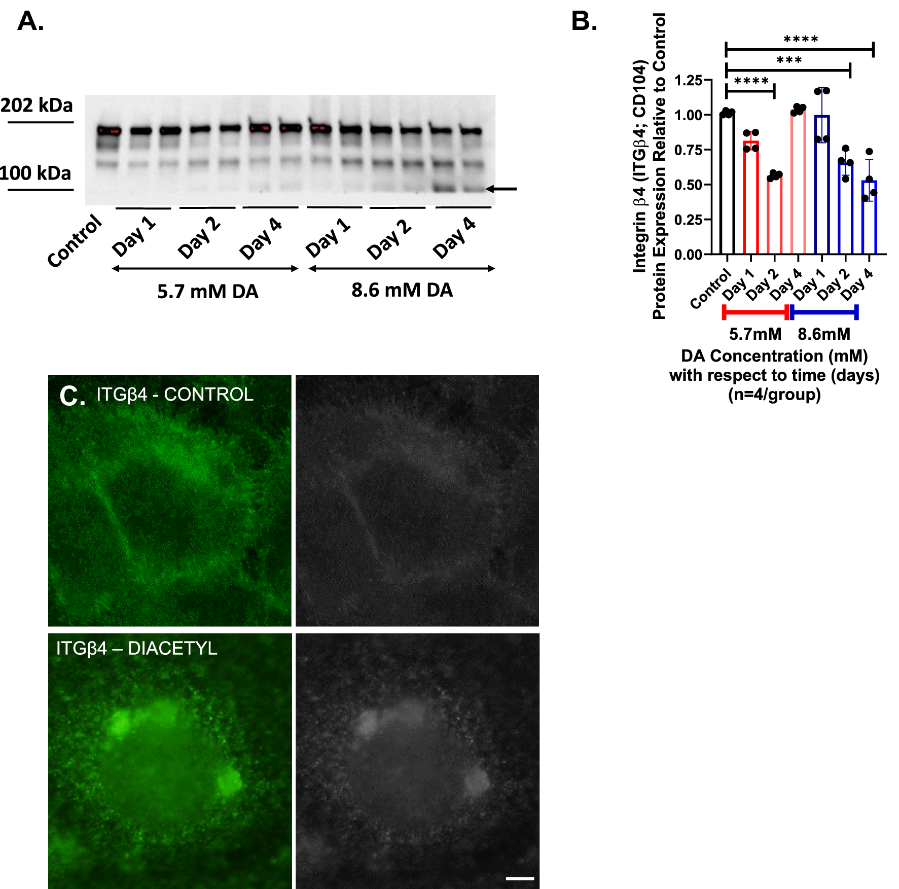
Figure 3

Modification to integrin beta 4 (ITGβ4) following DA exposure. (A) Representative western blot for integrin beta4 (ITGβ4) in epithelial cell homogenates in controls, Day 1, Day 2, and Day 4 after DA exposure. In cells exposed to 8.6 mM DA and cultured until Day 4, ITGβ4 expression at 202 kDa decreased with the appearance of ITGβ4 expression at approximately 100 kDa (far right two lanes, black arrows). (B) Semi-quantification of band density normalized for lane total protein. ITGβ4 abundance decreased significantly at Day 2 in both 5.7 mM and 8.6 mM DA at Day 2 (ANOVA, ****p < 0.0001 and ***p < 0.001, respectively). In 5.7 mM DA cultures, ITGβ4 abundance did not differ significantly compared to controls at Day 4 but remained significantly decreased relative to controls in 8.6 mM DA cultures (ANOVA, ****p < 0.0001). (C) Representative immunocytochemistry images of ITGβ4 in control cells (top) and cells exposed to 8.6 mM DA (bottom) (scale bar: 10 μm). Images obtained at Day 4 after DA exposure. In controls cells, ITGβ4 expression localizes primarily along the cell membrane. In DA-exposed cells, ITGβ4 expression localizes within the cytoplasm.