Figure 3
From: Diethyl phthalate (DEP) perturbs nitrogen metabolism in Saccharomyces cerevisiae

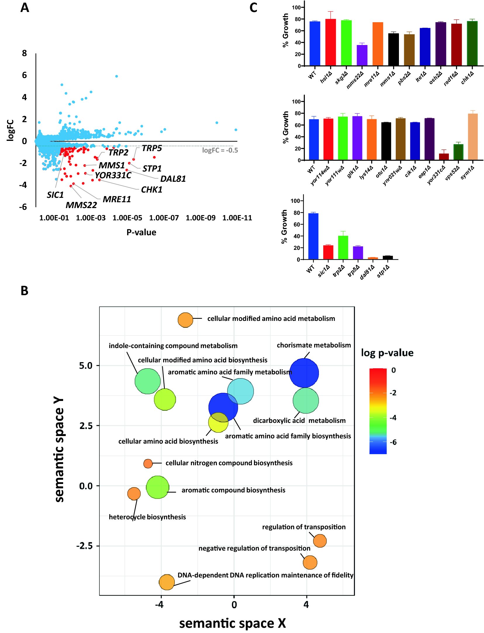
Chemogenomic profiling of DEP. (A) Plot of logarithm of fitness coefficient (logFC) versus P-value derived from homozygous profiling (HOP) assay of DEP. Mutants with logFC < − 0.5 and P-value < 0.05 are displayed as red dots while the rest are displayed as blue dots. Only gene names of the tested mutants deemed significant are annotated in the plot for visualization. The grey dotted line represents logFC of − 0.5. (B) Gene ontology (biological process) enrichment analysis of DEP with REVIGO. GO terms obtained from web-based tool DAVID are filtered out by the REVIGO server for redundancy. GO terms which share semantic similarities are clustered together in the 2-dimensional scatterplot. P-value (for the enrichment strength in the annotation category) is depicted by the bubble colour while GO term frequency is depicted by bubble size. (C) Validation of HOP data of DEP. Wild type and various deletion mutants were exposed to a series of DEP concentrations in duplicate overnight. Growth measurements (OD600) were normalized and plotted for each deletion strain at 1.56 mM DEP. Representative data from one of three biological replicates is shown. Error bars indicate standard deviation (N = 2).