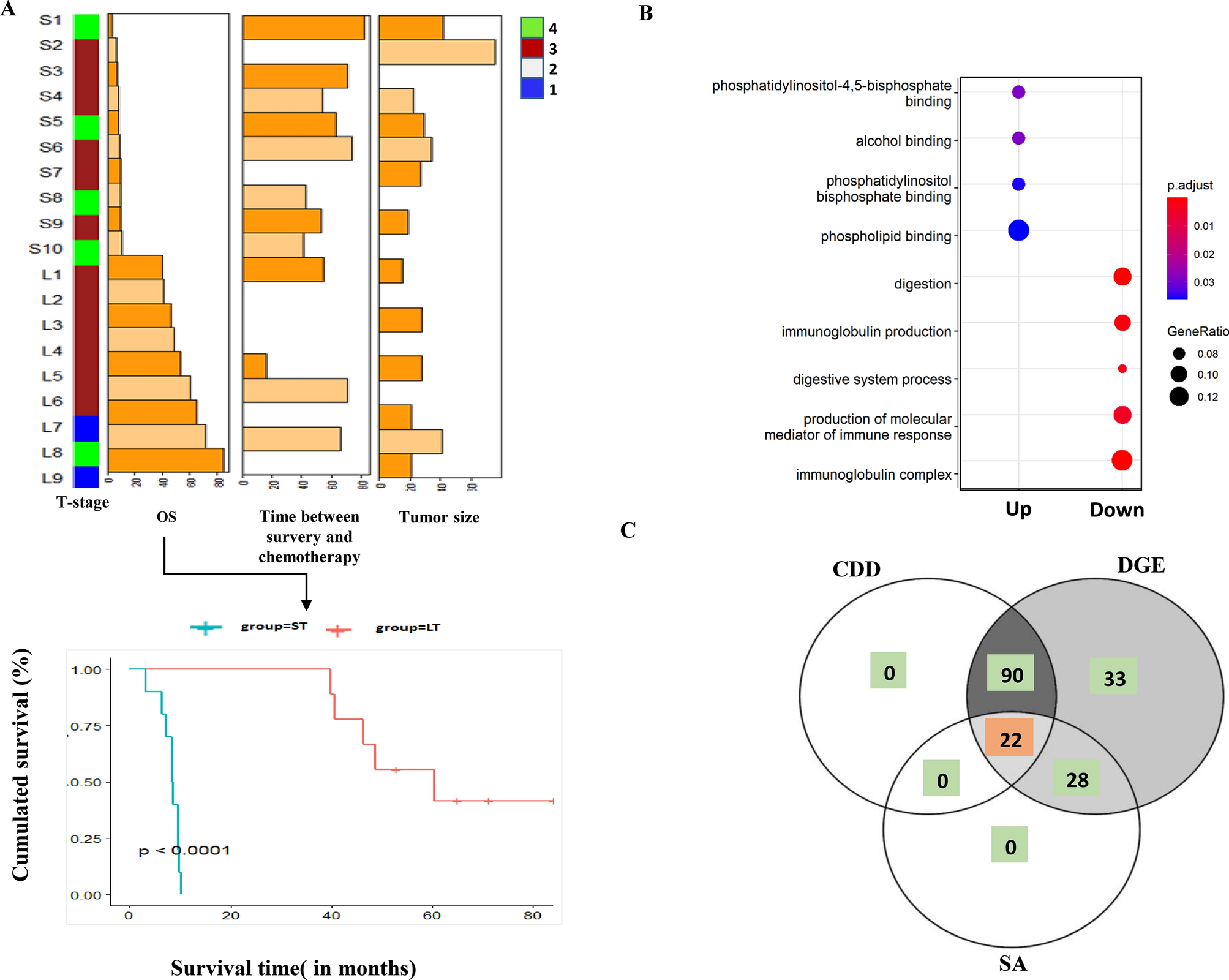
Figure 2

Overall Kaplan–Meier survival analysis of the ST and LT PDAC cohorts: (A) Patient characteristic data for a selection of PDAC relevant traits are shown as mixed bar and heat map plot. P1 to P13 refer to patient specific clinical traits analyzed in this study (selective data has been shown in plot; full details given in Table S1). Tumor stage (from 1 to 4). OS (in months), tumor size by imagery (in mm) and Time between imagery and surgery are indicated in the graph. OS clinical trait denotes overall survival and was used for the development of the Kaplan–Meier survival curves for short-term (ST) and long-term (LT) PDAC Survivors (ST: S1 to S10; LT: L1 to L9); (B) Identification of significant gene ontology of associated up and down-regulated DEGs and their relevant functions. Up and down-regulated genes are highlighted with red and green dots, respectively. The size of data points increases with increased significance (uncorrected for multiple testing); (C) Venn-diagram showing the number of identified genes that are common to or different in multiple first-line analysis strategies (CDD: conserved domain analysis, DGE: differential gene expression analysis, SA: survival analysis.