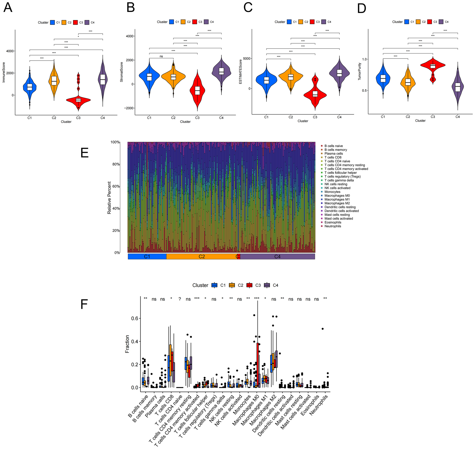
Figure 5

Comprehensive analysis of TME and TIICs in four molecular subtypes. (A–D) ImmuneScore, StromalScore, ESTIMATEScore, and tumor purity in four molecular subtypes. (E) The contents of 22 TIICs in each sample are displayed according to four molecular subtypes. (F) Differential expression analysis of TIICs in four molecular subtypes. (*P < 0.05, **P < 0.01, ***P < 0.001, ns: not significant).