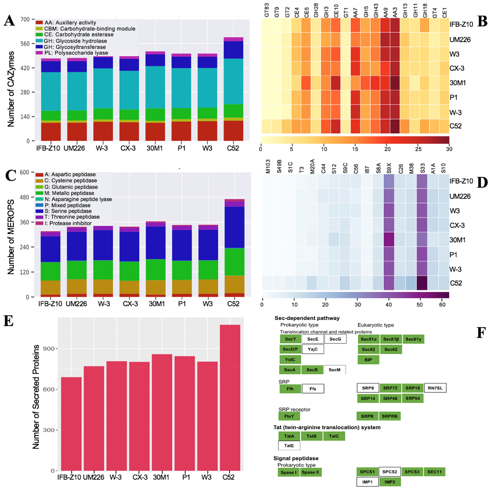
Figure 3

The comparative analysis of CAZymes and proteases from C. eragrostidis C52 and 7 Curvularia genomes. CAZymes distribution (A) and heatmap showing the most abundant CAZyme families (B) in the proteomes of Curvularia species. Distribution of protease families (C) and heatmap showing the most abundant protease families found in Curvularia genomes (D). Secreted proteins (E) and protein export predicted by KEGG19 (F) in C. eragrostidis C52. C52, C. eragrostidis C52; W-3, C. geniculata W_3; 30M1, C. kusanoi 30M1; CX-3, C. lunata CX-3; W3, C. lunata W3; UM226, C. papendorfii UM 226; P1, C. geniculata P1; IFB-Z10, Curvularia sp. IFB-Z10.