Thank you for visiting nature.com. You are using a browser version with limited support for CSS. To obtain
the best experience, we recommend you use a more up to date browser (or turn off compatibility mode in
Internet Explorer). In the meantime, to ensure continued support, we are displaying the site without styles
and JavaScript.
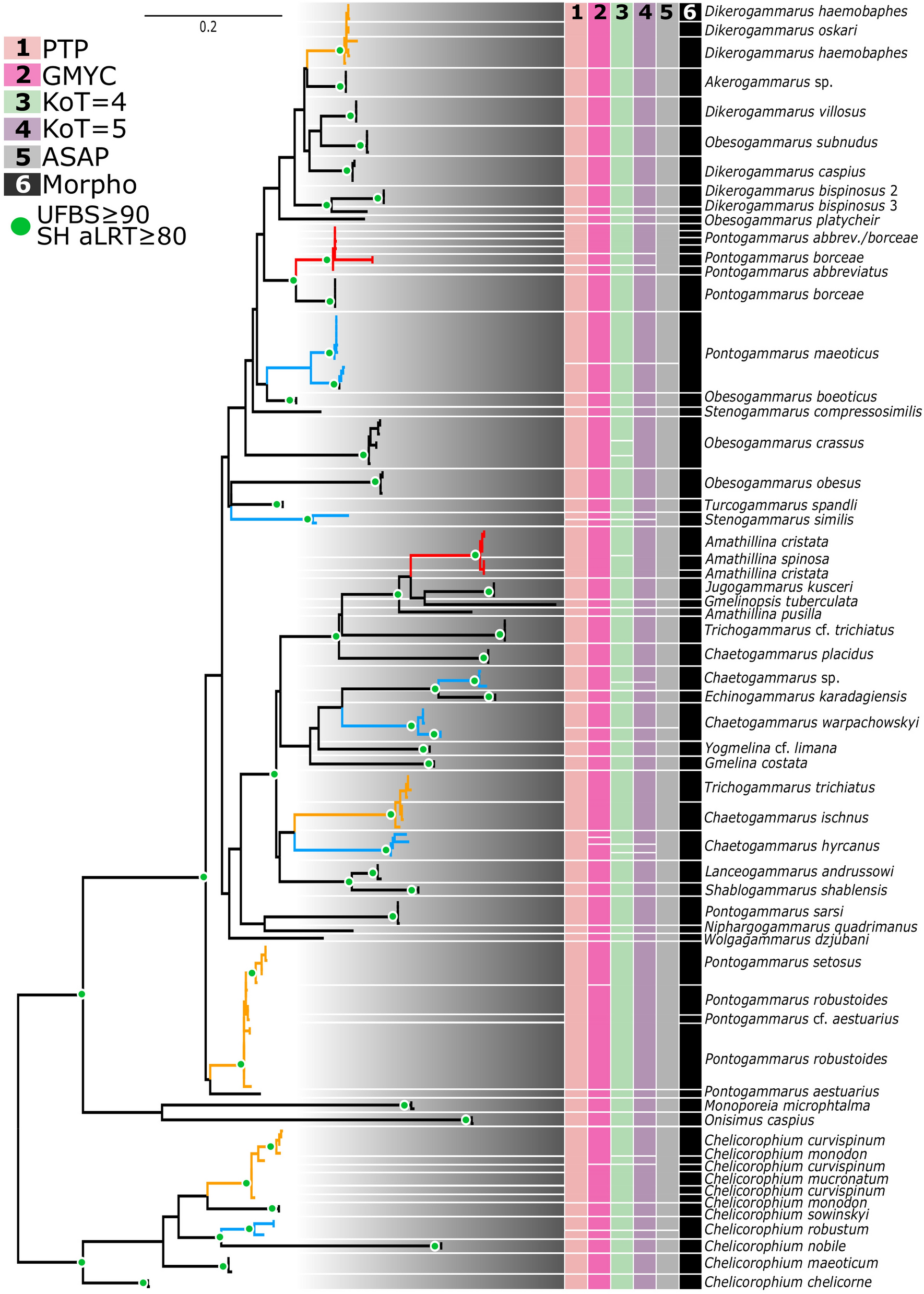
Maximum-likelihood 16S tree and species delimitation results. For details see legend on Fig. 2. The fully annotated tree is provided in the supplementary Fig. S2.