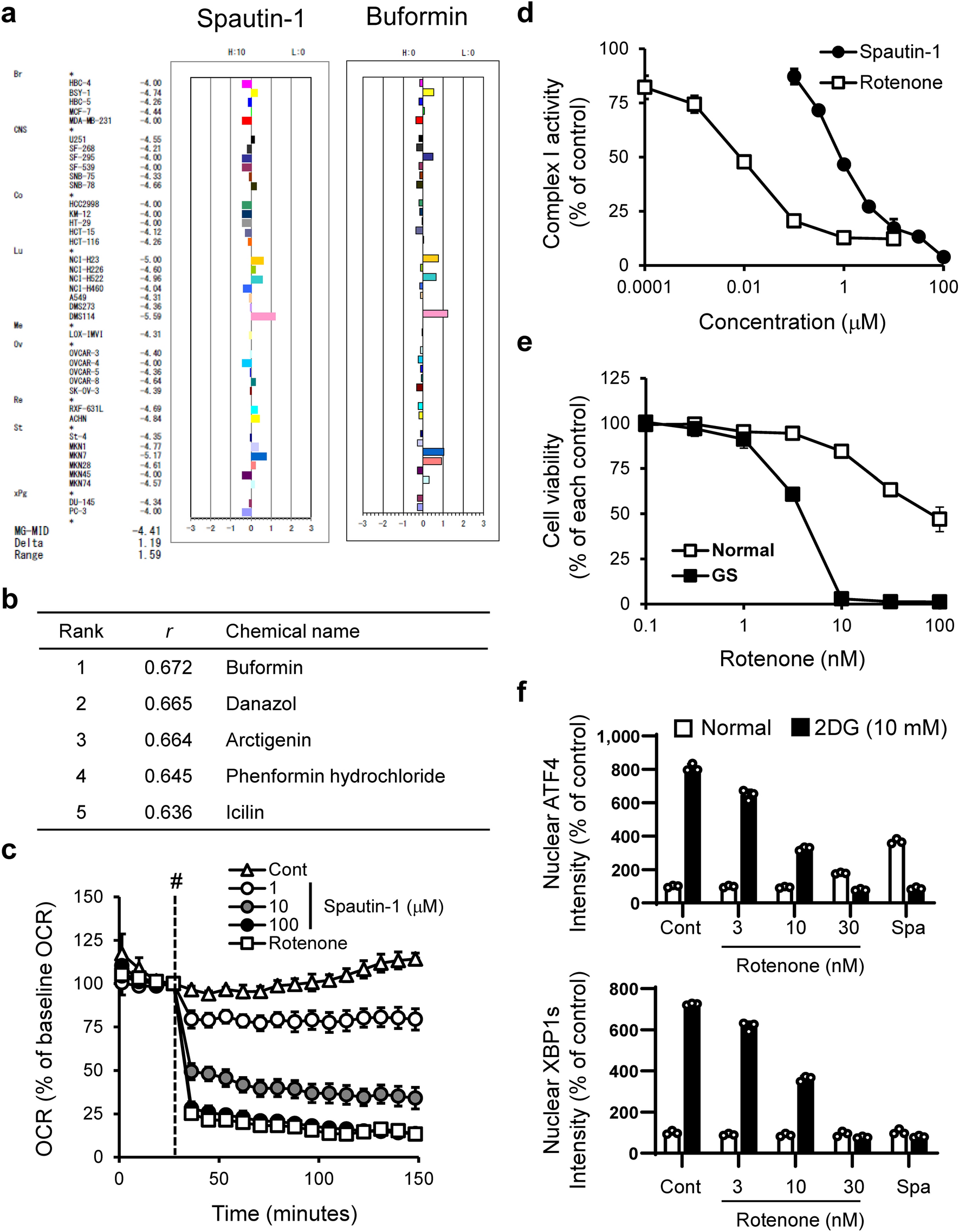
Figure 5

Spautin-1 inhibits mitochondrial complex I activity. (a) The mean graph was produced by computer processing of the 50% growth inhibition (GI50) values. The mean graph of spautin-1 (left) is very similar to that of buformin (right). Bottom left: MG-MID, the mean of log GI50 values for 39 cell lines; Delta, the logarithm of difference between the MG-MID and the log GI50 of the most sensitive cell line; range, the logarithm of difference between the log GI50 of the most resistant cell line and the log GI50 of the most sensitive cell line. (b) COMPARE analysis between the chemical fingerprints of spautin-1 and anticancer compounds in the JFCR39 cancer cell line panel was performed. (c) Oxygen consumption rate (OCR) in HT1080 cells was measured by the XF extracellular flux analyzer. OCR indicates the rate of mitochondrial respiration. Rotenone (100 nM), a mitochondrial complex I inhibitor, was used as a positive control. Data are shown as mean ± SD (n = 4). (d) Effect of spautin-1 on mitochondrial complex I was determined using the MitoTox Complex I OXPHOS Activity kit. Data are shown as mean ± SD (n = 3). (e) Effect of rotenone on cell viability under GS was determined by the CellTiter-Glo luminescent cell viability assay. Data are shown as mean ± SD (n = 3). (f) Effects of rotenone and spautin-1 (10 μM) on induction of nuclear ATF4 and XBP1s under 2DG-stressed conditions were determined using Harmony high-content analysis software. Data are shown as mean ± SD (n = 3).