Figure 3
From: Characterization of regulatory transcriptional mechanisms in hepatocyte lipotoxicity

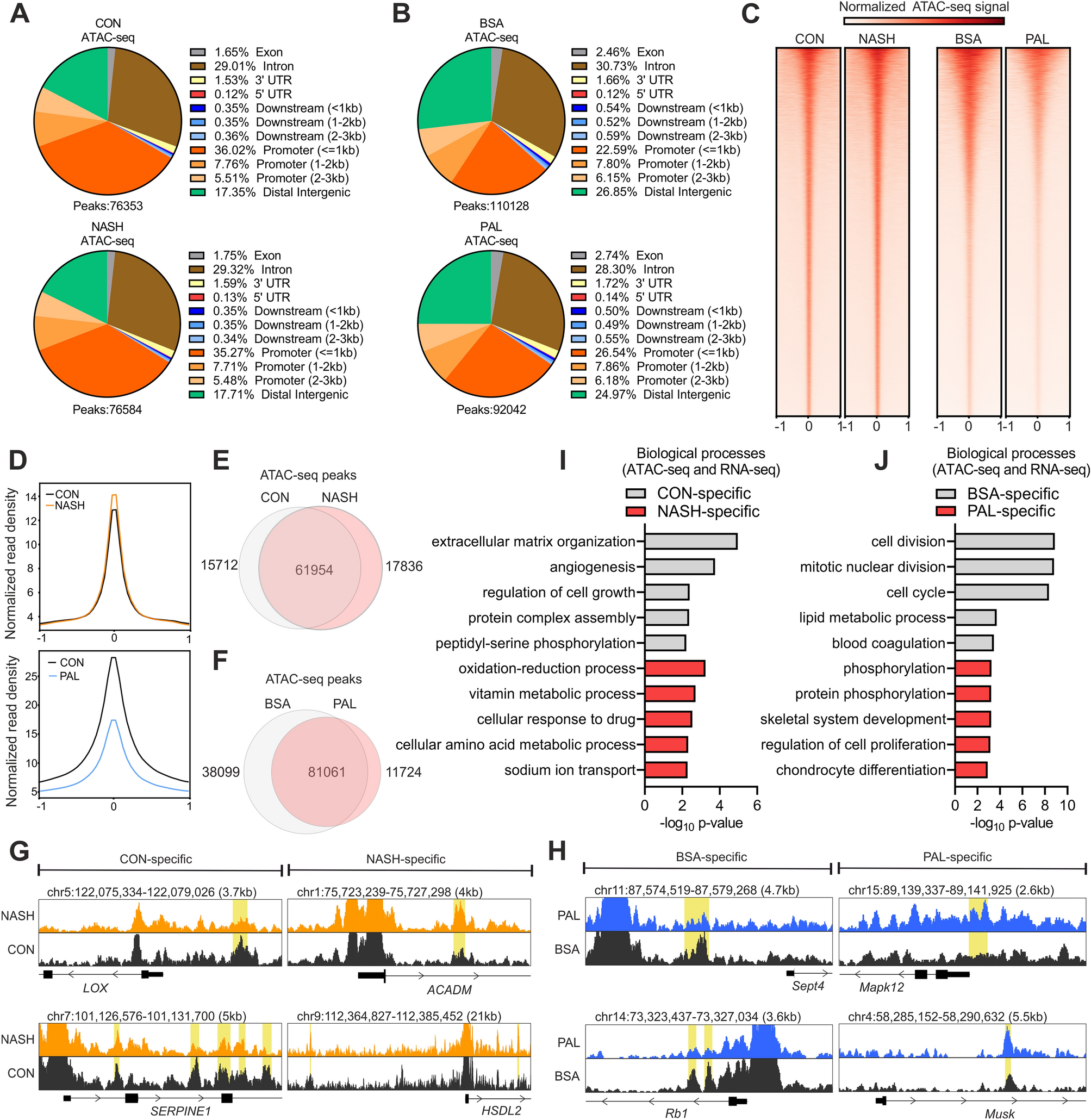
Chromatin accessibility is altered by NASH and lipotoxicity. (A,B) Annotation of ATAC-seq peaks in (A) human liver (n = 4 per group) and (B) mouse hepatocytes (n = 3 per group). (C) Heat maps of ATAC-seq peaks aligned to their centre ± 1 kb. (D) Density plots showing averaged normalized signal of ATAC-seq peaks aligned to their centre ± 1 kb. (E,F) Overlap of ATAC-seq peaks between (E) CON and NASH liver or (F) BSA and PAL hepatocytes. (G,H) Genome browser views of representative (G) CON- or NASH-specific peaks in human liver and (H) BSA- or PAL-specific peaks in mouse hepatocytes (marked yellow). (I,J) Gene ontology analysis showing biological processes regulated by genes linked to (I) CON- or NASH-specific peak in human liver and (J) BSA- or PAL-specific peaks in mouse hepatocytes.