Figure 5
From: Characterization of regulatory transcriptional mechanisms in hepatocyte lipotoxicity

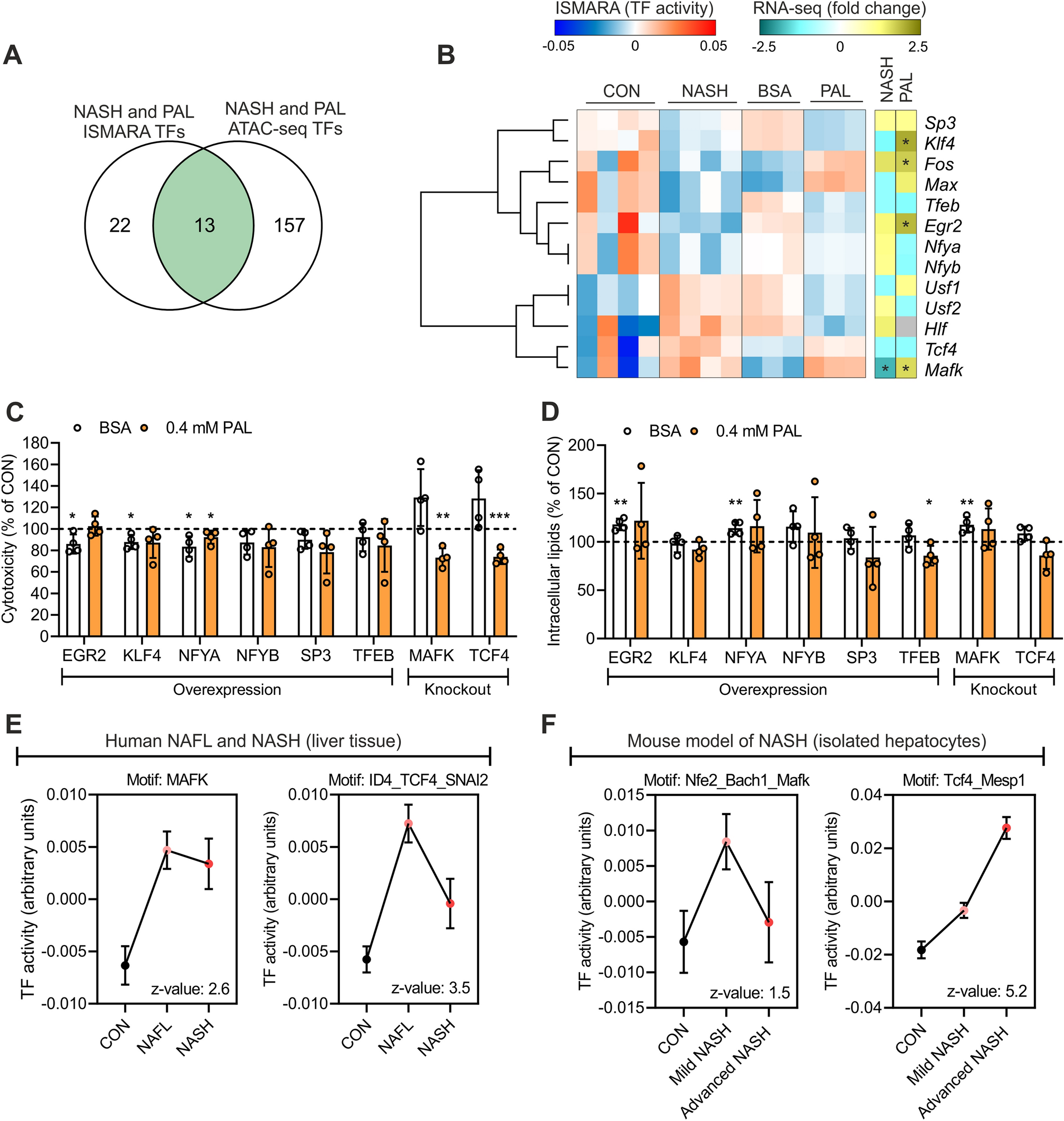
Omics data integration revealed candidate lipotoxicity-sensitive transcription factors at proximal promoters. (A) Overlap between all ISMARA (RNA-seq) and motif enrichment analysis (ATAC-seq) predicted transcription factors (TFs). (B) Heat map with ISMARA-predicted activity (left panel; clustering based of predicted TF activity) and gene expression changes (right panel; asterisk denotes a significant change) of TFs regulated in both systems. (C) Cytotoxicity and (D) intracellular lipid content measurement following BSA or PAL stimulation for 24 h in mouse hepatocytes with either overexpression (OE) or knockout (KO) of candidate TFs. Data are expressed as percentage of control cells (CON; corresponding to 100% denoted by the horizontal dashed line) undergoing the same treatment (n = 4 independent experiments; values are mean ± SD; *p < 0.05, **p < 0.01 and ***p < 0.001). (E,F) ISMARA-predicted activity of MAFK and TCF4 in (E) human liver from CON subjects or NAFL and NASH patients (GEO accession: GSE126848), and (F) hepatocytes isolated from a mouse model of diet-induced NASH (GEO accession: GSE162876).