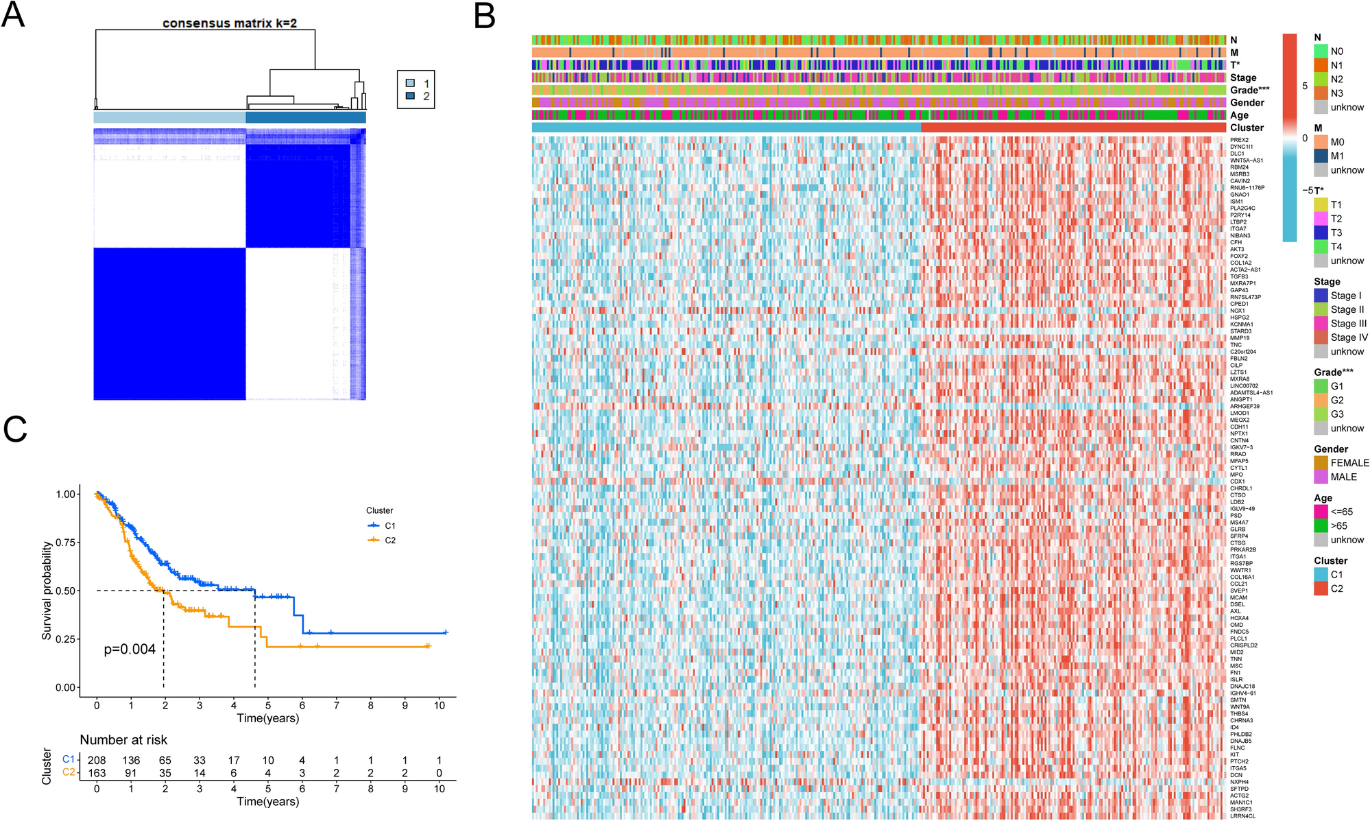
Figure 2

Tumor molecular subtypes related by differentially expressed necroptosis-related genes. (A) Consensus clustering of GC patients for kā=ā2 in the meta-cohort (TCGA-GC and GSE84437). (B) Unsupervised clustering heatmap of top 100 DEGs in GC. Clusters, age, gender, grade and stage were used as patient annotations. Red represents high DEGs expression and blue low DEGs expression. *pā<ā0.05; **pā<ā0.01; ***pā<ā0.001. (C) KaplanāMeier curves (Log-rank test, Pā=ā0.004) for OS of two necroptosis-related molecular subtypes. Blue line represents cluster C1 (nā=ā208), yellow line represents cluster C2 (nā=ā163). DEGs, differentially expressed genes between various molecular subtypes; OS, overall survival.