Figure 5
From: Direct cleavage of caspase-8 by herpes simplex virus 1 tegument protein US11

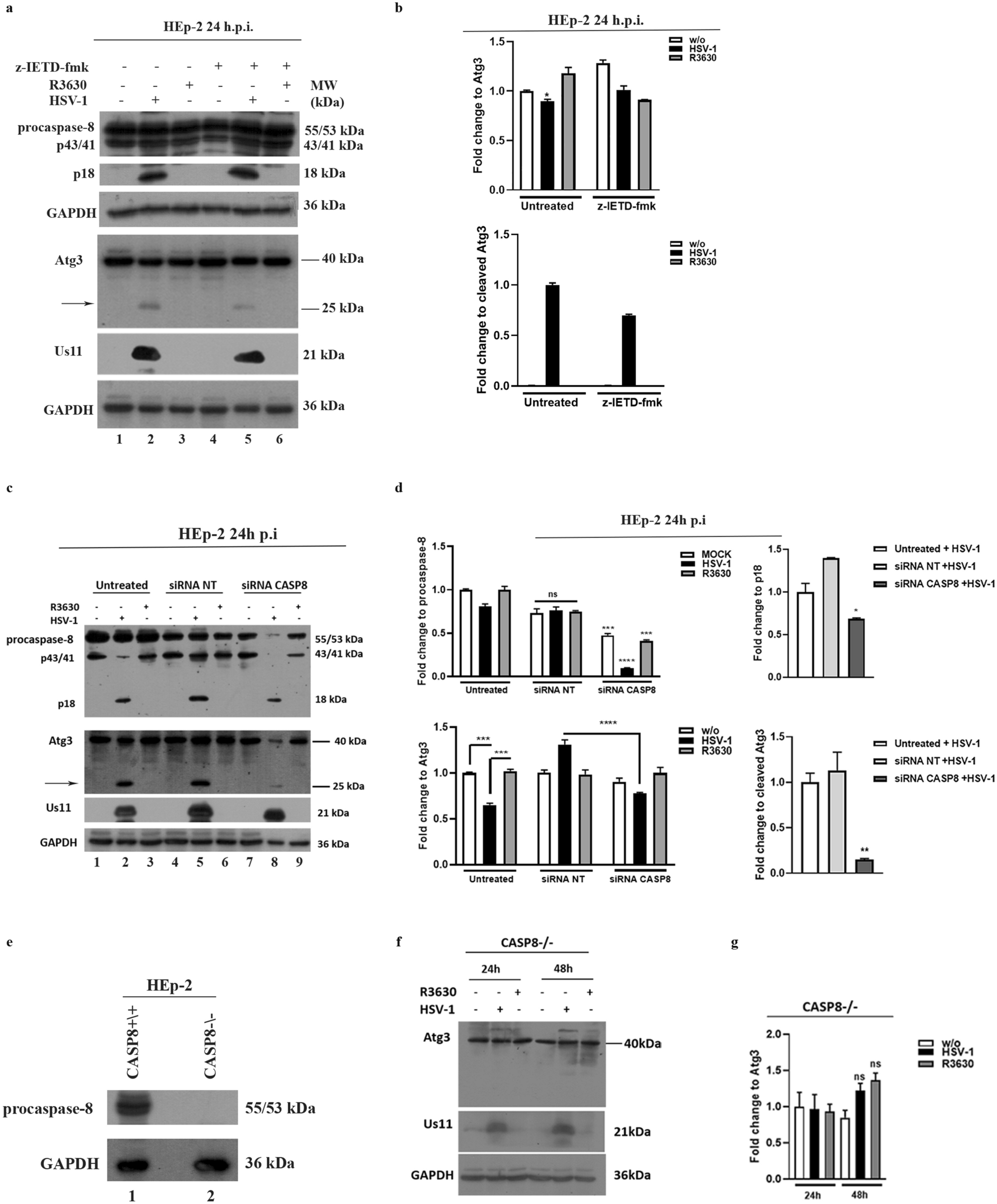
Cleavage of Atg3 protein in HEp-2 infected cells (a) HEp-2 cells were infected with HSV-1 or R3630 (ΔUs11/Us12), treated or not with caspase-8 inhibitor z-IETD-fmk (100 µM) and collected 24 h p.i. Atg3 degradation was analyzed by immunoblotting. GAPDH was used as a loading control. (c) Knockdown of Caspase-8 was performed using a pool of siRNAs. HEp-2 (2.5 X 10 5 cell/well) were seeded into 6 well plates for 24 h. Then, 300 nM of each siRNAs targeting a different region of caspase-8 (siRNA CASP8) or negative control siRNA (siRNA NT) were transfected on HEp-2 cells. Untransfected infected cells were set as control. Then, 48 h post-transfection the cells were infected for a further 24 h with HSV-1, R3630 (ΔUs11/Us12) or not and collected for immunoblotting. Arrows indicate the cleavage fragments. Original Western blots are reported in Supplementary file 5 (Fig. S5). (e) Immunoblot analyses of lysates of HEp2 Caspase-8 knocked-out cells (CASP8-\-) and wild type (CASP8+\+) for accumulation of knocked-out genes. (f) CASP8-/- cells were infected with HSV1 or R3630 (ΔUs11/Us12), and collected 24 h and 48 h p.i. Atg3 cleavage was analyzed by immunoblotting. GAPDH was used as a loading control. (b,d,g) Band intensity of Atg3, Atg3 fragment, procaspase-8 and p18-fragment was determined with the T.I.N.A. program, expressed as fold change over the appropriate housekeeping genes and graphically represented with GraphPad Prism 6 software. Statistical significance was tested using one-way ANOVA (****p < 0.001).