Figure 7
From: Direct cleavage of caspase-8 by herpes simplex virus 1 tegument protein US11

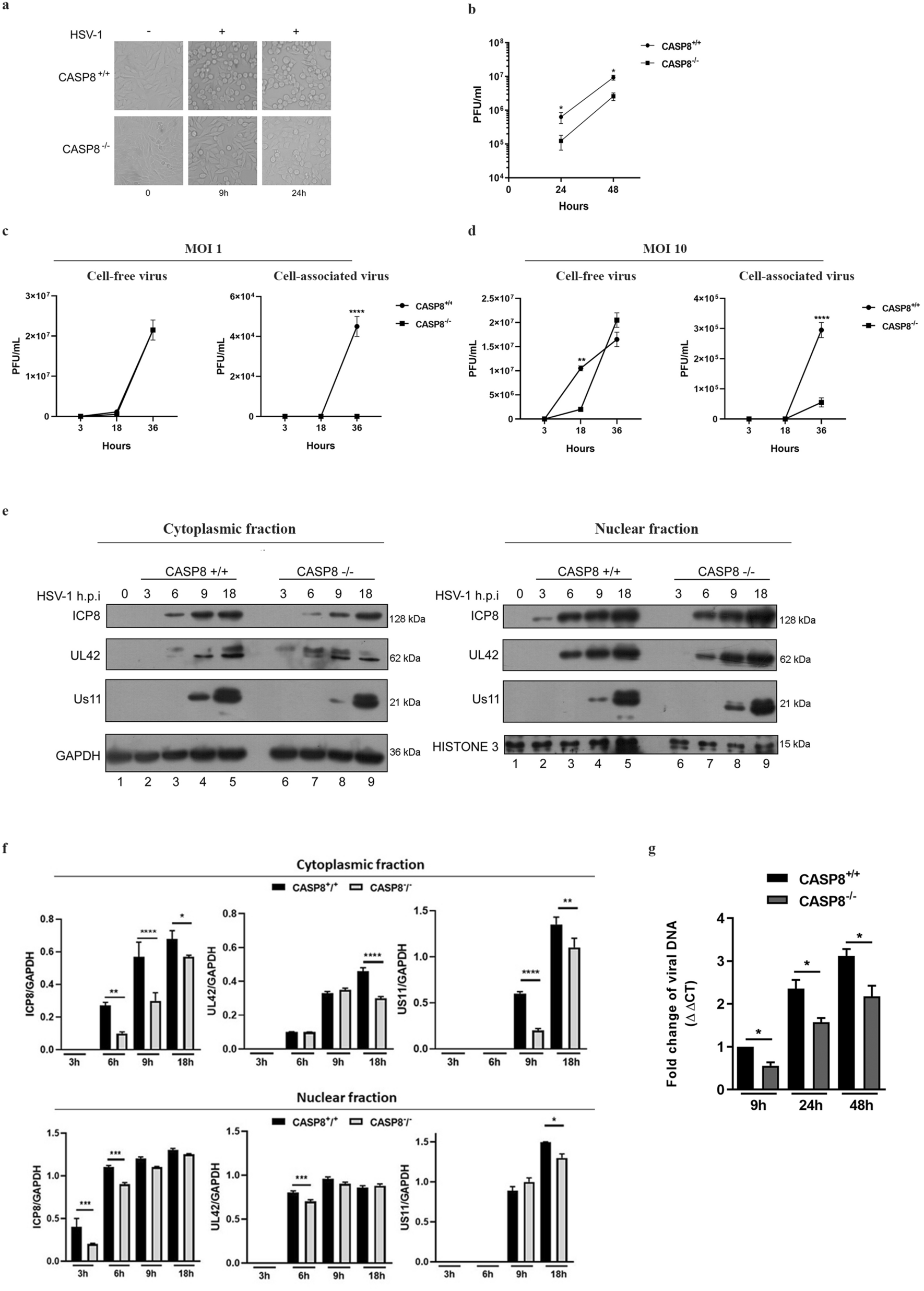
Comparison of HSV-1 replication efficiency in CASP8+/+ and CASP8-/- cells. Caspase-8 deficient (CASP8-/-) and the wild type (CASP8+/+) cell lines were infected with HSV-1 and collected at several times p.i. (a) the cytopathic effect was observed under inverted light microscopy (magnification × 10) at 9 h and 24 h.p.i; (b) samples were collected at 24 and 48 h.p.i and the virus yield was evaluated by total viral particle titration; (c,d) titration of cell-associated virus and cell-free virus particles on VERO cells; (e) equal amount of cytoplasmic and nuclear proteins were resolved by SDS-PAGE and the membranes were probed with antibodies directed against the viral protein ICP8 (β), UL42 (β) and Us11 (γ2). GAPDH and Histone 3 were used as a loading control (f); quantitative densitometry analysis of immunoblot band intensities was performed with the TINA software (version 2.10, Raytest, Straubenhardt, Germany) and it is expressed as the fold change over the appropriate housekeeping gene; (g) relative quantification of viral DNA was performed by using specific HSV-1 TaqMan probe and analyzed by the comparative Ct method (ΔΔCt). Original Western blot and microscopy images are reported in supplementary file S5 (Fig. S5). The asterisks (*, **, *** and ****) indicate the significance of p-values less than 0.05, 0.01, 0.001 and 0.0001, respectively.