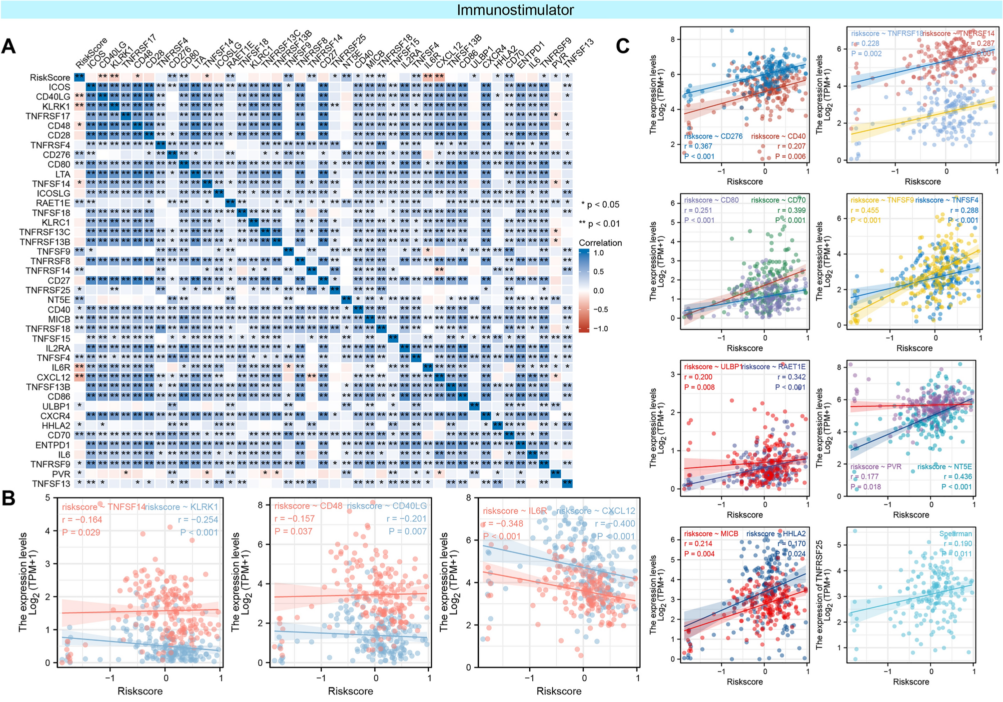
Figure 14

Analysis of correlation between PAAD-IRGS and immuno-stimulators. (A) Immune-stimulator genes—PAAD-IRGS e heatmap; (B) correlation analysis of immune-stimulator genes and PAAD-IRGS (negative). (C) Correlation analysis of immune-stimulator genes and PAAD-IRGS (positive). *P < 0.05, **P < 0.01, ***P < 0.001.