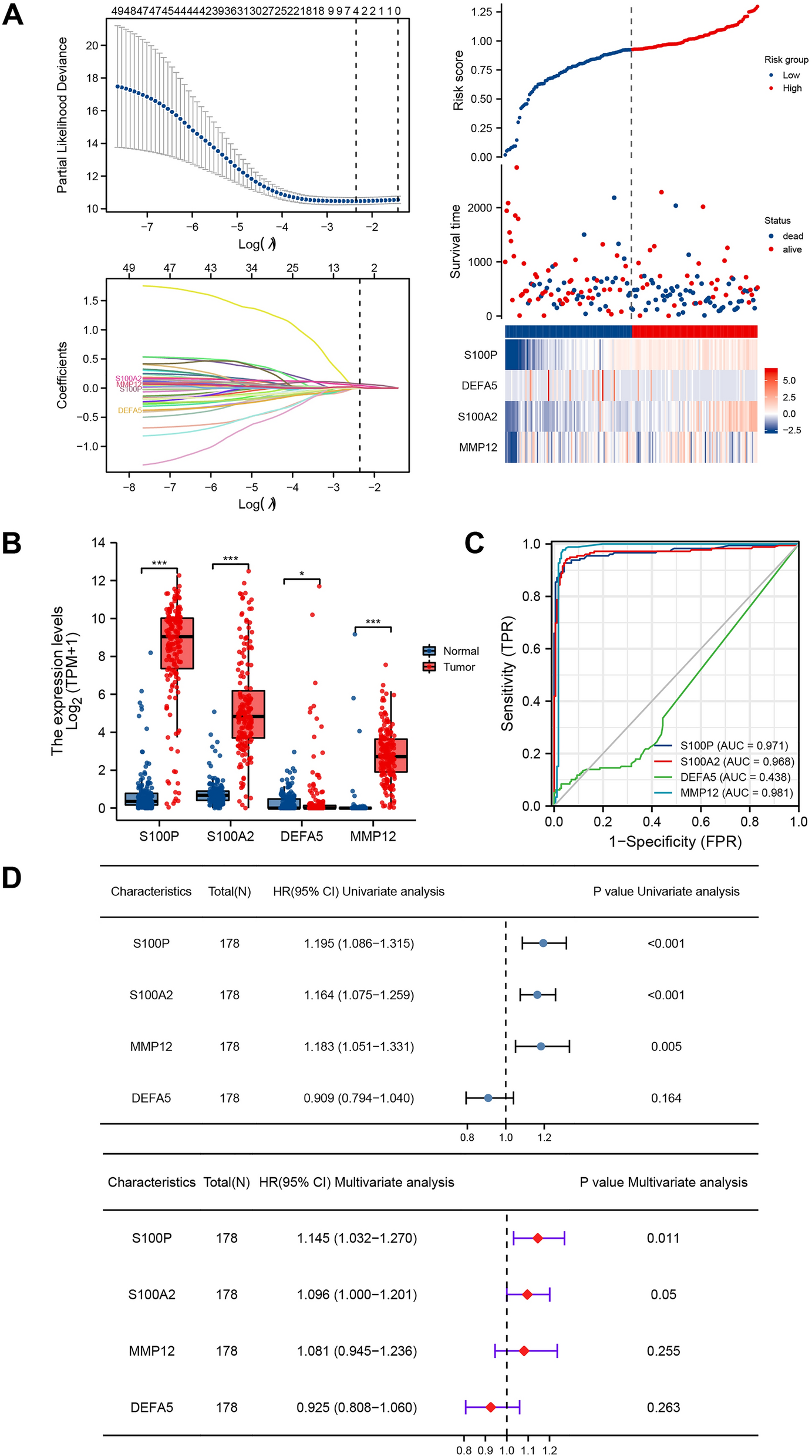
Figure 3

Establishment of IRGs signature (IRGS). (A) Ten-time cross-validation for tuning parameter selection in the Lasso regression model and risk analysis of four immune-related genes in patients with PAAD; (B) differential expression of four IRGs between tumor and normal tissues of patients with PAAD; (C) diagnostic value of four IRGs for patients with PAAD; (D) univariate and multivariate COX analysis of four IRGs is shown in forest map. *P < 0.05, **P < 0.01, ***P < 0.001.