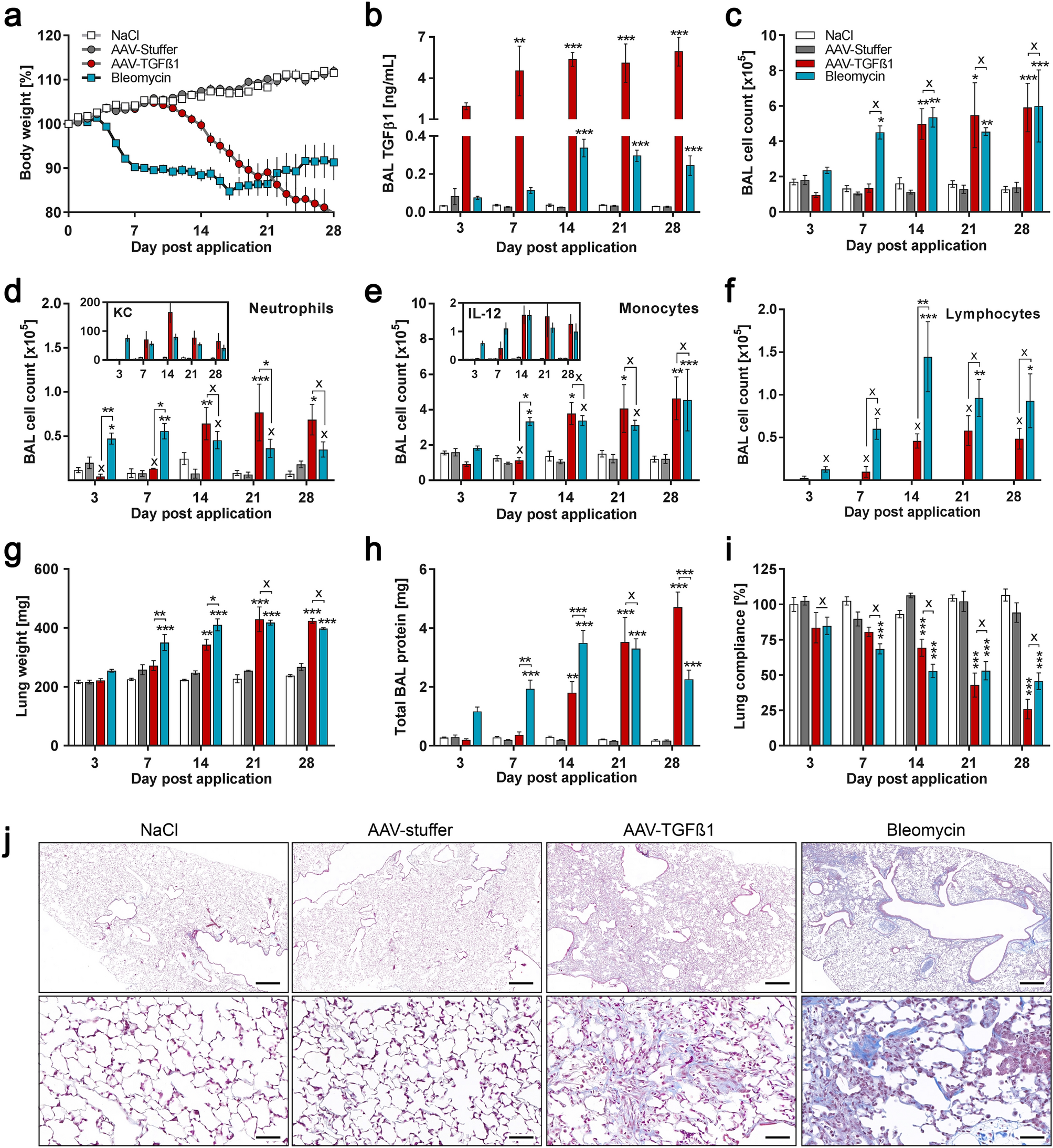
Figure 1

Phenotypic characterization of AAV-TGFβ1 and Bleomycin induced fibrosis. Mice either received 2.5 × 1011 vg AAV-TGFβ1 (n = 5 animals per time point), 2.5 × 1011 vg AAV-stuffer (n = 5), 1 mg/kg Bleomycin (n = 8) or NaCl (n = 6) via intratracheal administration. Three, 7, 14, 21 and 28 days after administration, lung function was measured prior to sampling of bronchoalveolar lavage (BAL) fluid and extraction of total lung tissue RNA. (a) Relative body weight over time. (b) Total BAL TGFβ1 protein levels. (c) Total BAL cell count and differential counts for (d) Neutrophils, (e) Monocytes and (f) Lymphocytes. Insets show BAL protein levels of KC (= CXCL1) and IL-12. (g) Wet lung weight. (h) Total BAL protein. (i) Lung function measurement. (j) Representative Masson-trichrome stained lung tissue sections obtained at day 21 after start of the experiment. Low magnification (upper panel, scale bar = 500 µm) and high magnification (lower panel, scale bar = 50 µm) micrographs are shown. Mean ± SD. *p < 0.05, **p < 0.01, ***p < 0.001 in comparison to respective controls (AAV-TGFβ1 vs. AAV-stuffer, Bleomycin vs. NaCl) or as indicated.