Figure 2
From: Root exudate composition reflects drought severity gradient in blue grama (Bouteloua gracilis)

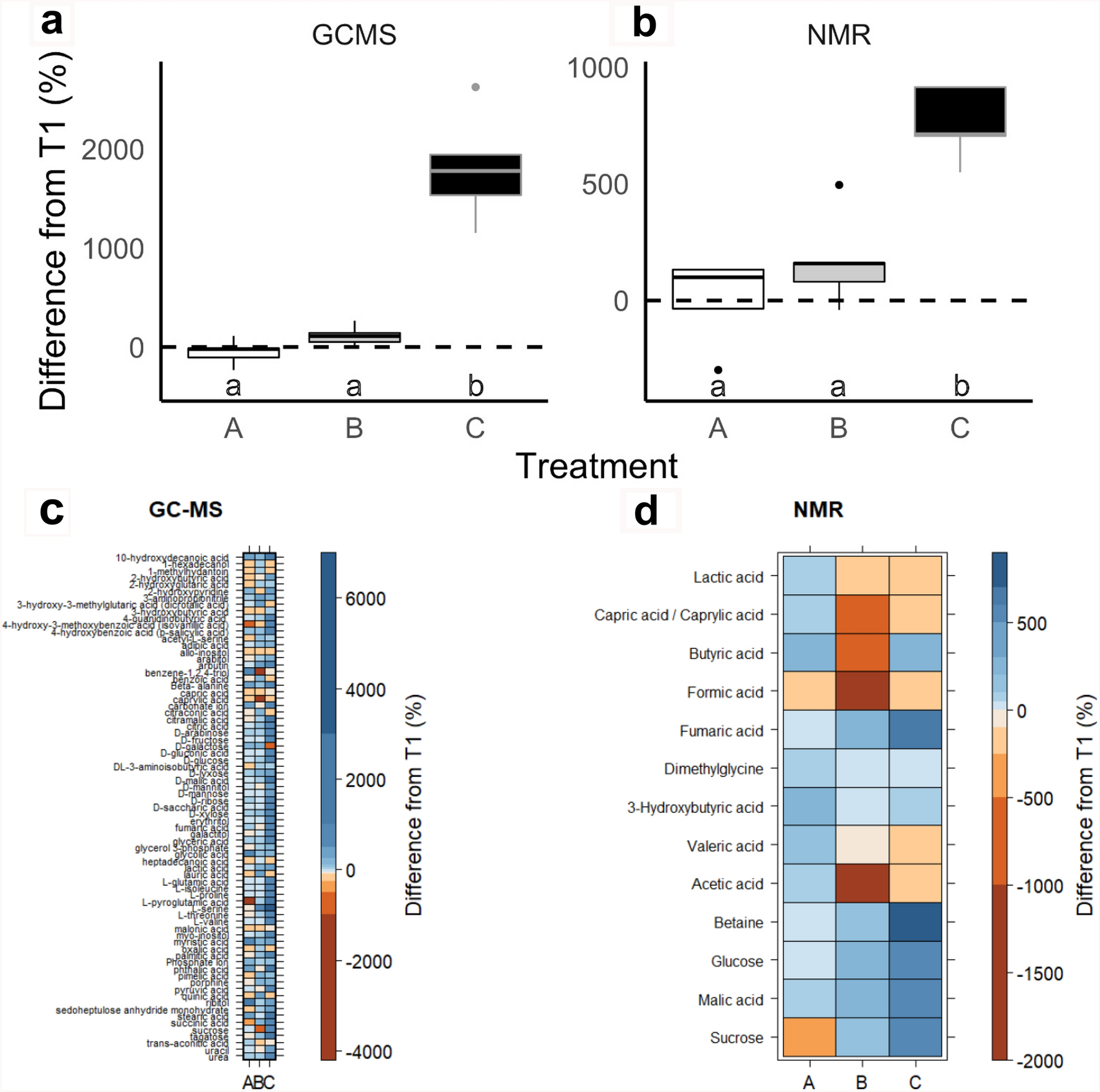
Drought severity treatments (A = conrol, B = mild, C = severe) affected normalized peak area of GC–MS and NMR concurrently. The percent difference between before (T1) and after treatment (T2) of normalized peak area of GC–MS (a) and NMR (b). Lowercase letters indicate significant differences in means among treatments at T2 (p < 0.05, Supplementary Tables S3, S4). Note the different y-axis scales. Heat maps describing the percent difference between T1 and T2 of z-scores of identified metabolites for each treatment identified with GC–MS (c) and NMR (d). List of GC–MS compounds in panel C in Supplementary Table S5. 64 of 206 GC–MS detected metabolites (32 of the 64 were identified) increased from A to B to C and 28 of 206 GC–MS detected metabolites (8 of the 28 were identified) decreased from A to B to C. 5 of 13 NMR detected metabolites increased from A to B to C and 3 of 13 NMR detected metabolites decreased from A to B to C.