Figure 6
From: Human iPSC co-culture model to investigate the interaction between microglia and motor neurons

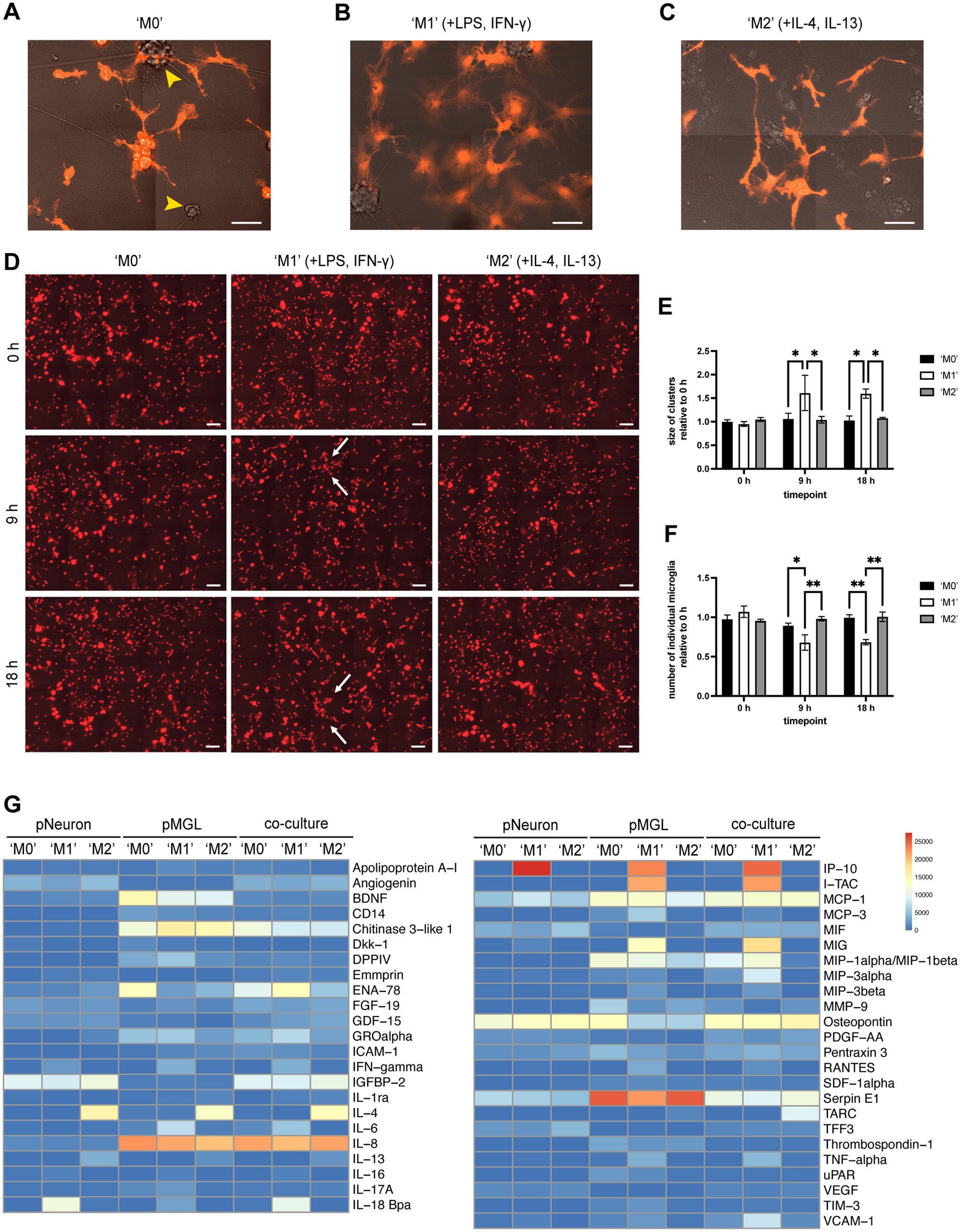
Microglia in co-culture respond to stimulation with morphological changes and clustering behavior and release cytokines in naïve and stimulated conditions. (A–C) Exemplar live-imaging pictures of RFP microglia in co-culture with MNs. Cells were either treated with vehicle (‘M0’, A), LPS/IFN-γ to induce a pro-inflammatory phenotype (‘M1’, B) or IL-4/IL-13 to induce an anti-inflammatory phenotype (‘M2’, C). Yellow arrowheads indicate MN clusters in co-culture. Scale bar: 50 μm. (D) Representative live-imaging images of RFP microglia in co-culture before stimulation (0 h), and after 9 h and 18 h of treatment with LPS/IFN-γ or IL-4/IL-13. White arrows indicate examples of microglial clusters. Scale bar: 250 μm. (E) Quantification of the size of microglial clusters in co-culture at different time points after stimulation relative to 0 h-time point (n = 3 lines from different healthy donors). (F) Quantification of the number of individual microglial cells in co-culture at different time points after stimulation relative to 0 h-time point (all n = 3 lines from different healthy donors). Two-way repeat measurement ANOVA and Tukey’s multiple comparisons test. (G) Cytokine release into the culture supernatant from pNeuron, pMGL, and co-cultures was measured using the Proteome Profiler Human XL Cytokine Array Kit. Cells were either treated with vehicle (‘M0’), LPS/IFN-γ (‘M1’) or IL-4/IL-13 (‘M2’) for 18 h. Pooled supernatant from n = 3 lines from different healthy donors was used for each condition. Data represent the mean of two technical replicates per condition and are presented as a heatmap of arbitrary units (a.u.), where blue indicates low expression and red reflects high release. Only cytokines with a minimum expression of 1000 a.u. in at least one condition are shown. For the full list, see Supp. Table 1.