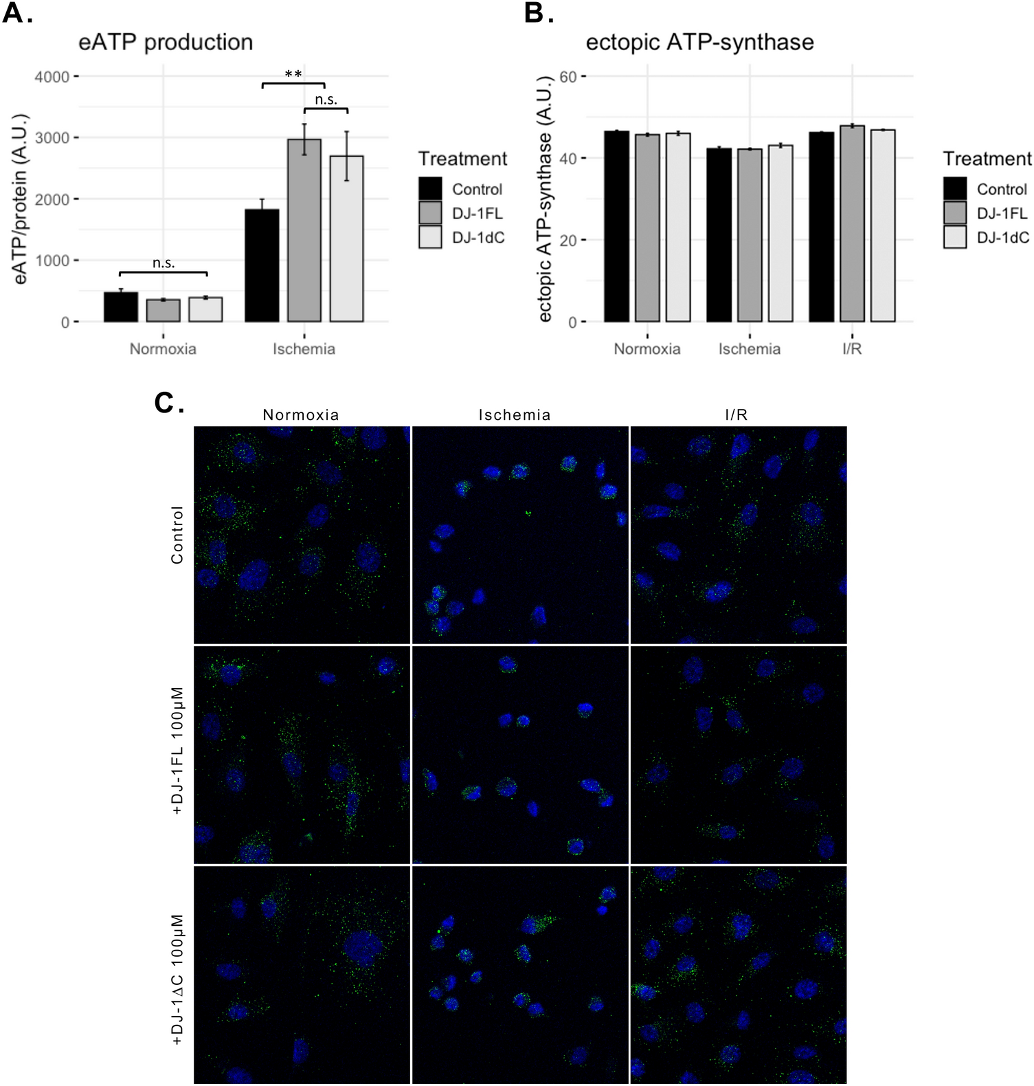
Figure 4

Extracellular DJ-1 promotes ectopic ATP-synthase activity following acute ischemia. ECs cultures were subjected to 1 h in vitro ischemia in the presence and the absence of full length DJ-1 and DJ-1∆C (100 nM), and both the extracellular ATP generation and the ecATP-S expression were evaluated. (A) Extracellular ATP generation after 1 h in vitro ischemia in the presence and the absence of full length DJ-1 and DJ-1∆C (n = 4; **p < 0.01; n.s. not significant). (B) ecATP-S expression measured by immunohistochemistry across conditions. (C) Representative images of the ecATP-S immunohistochemistry across conditions. Green signal corresponds to ecATP-S. ECs endothelial cells, ecATP-S ectopic ATP-synthase.