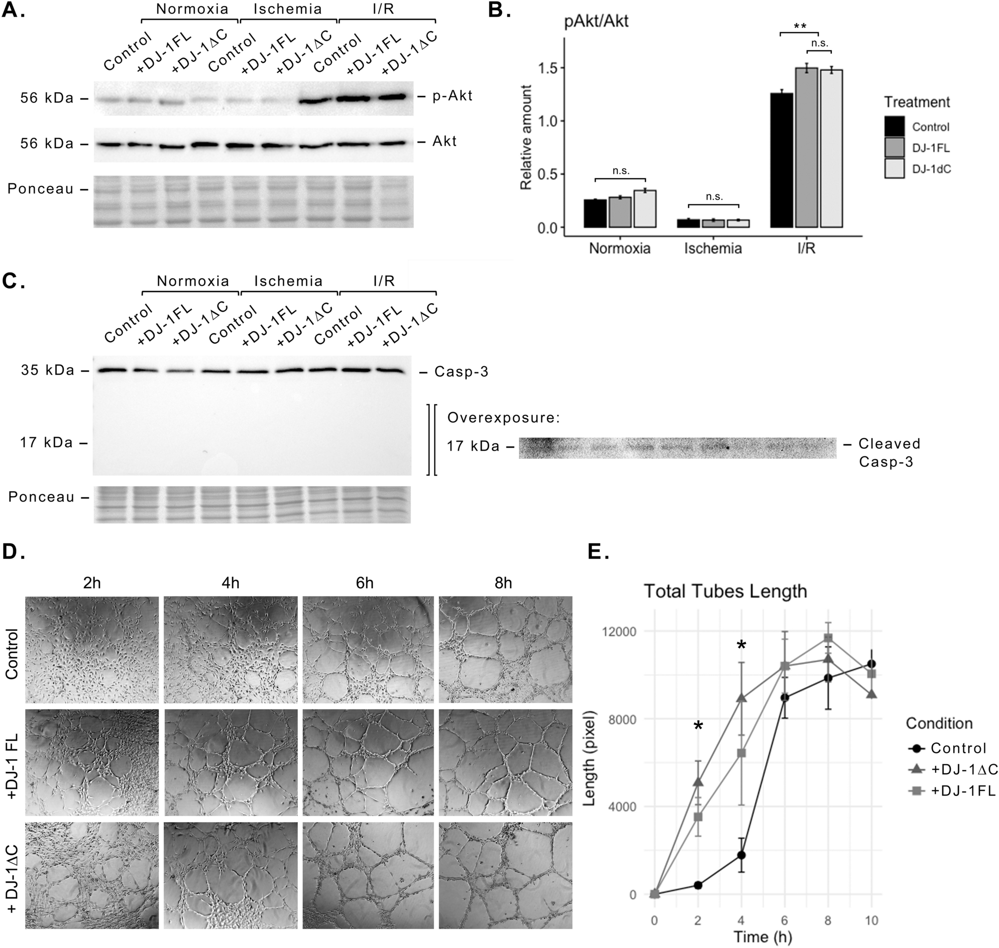
Figure 6

Effect of DJ-1 and DJ-1∆C ischemic exposure in signalling and in vitro angiogenesis. ECs cultures were exposed to either 1 h ischemia or normoxia, in the presence and the absence of exogenously administrated DJ-1 or DJ-1∆C at 100 nM, with and without a reperfusion period of 2 h, and both the phosphorylation status of Akt and the cleavage of Casp-3 were analysed upon cell lysates. (A) Representative western blot of phospho-Akt (Ser473) and total Akt in normoxia, ischemia, and I/R, in the presence and the absence of full-length DJ-1 or DJ-1∆C. (B) Akt relative phosphorylation status quantification (n = 4; **p < 0.01, n.s. not significant). (C) Representative western blot of Casp-3 in normoxia, ischemia, and I/R, in the presence and the absence of full-length DJ-1 or DJ-1∆C. No cleavage of Casp-3 was detectable in any condition, an overexposed acquisition of the 17 kDa surrounding region is included. (D) Representative acquisitions of tube-formation assay of ECs during reperfusion after the exposure to 1 h of ischemia, in the presence and the absence of exogenously administrated DJ-1 or DJ-1∆C at 100 nM. No exogenous DJ-1/DJ-1∆C were added in the reperfusion media. (E) Total tubes length quantification over reperfusion time (n = 3; *p < 0.05). Casp-3 Caspase-3, ECs endothelial cells, I/R ischemia/reperfusion. Corresponding uncropped western blot acquisitions can be found in Supplemental Figs. 6 and 7.