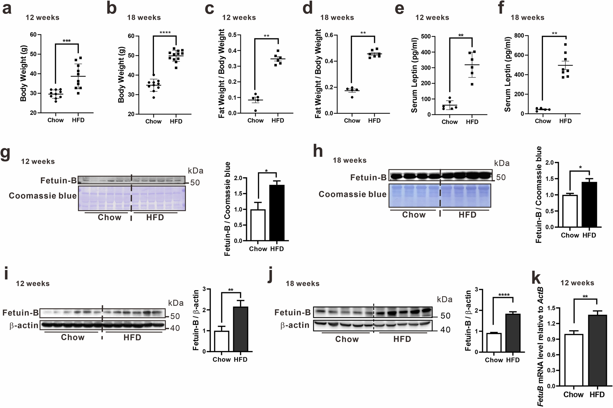
Figure 2

Expression of Fetuin B in HFD-induced obese mice. Body weight (a, b), body fat % (c, d), and serum leptin levels (e, f) were compared in mice fed chow with mice fed a HFD for 12 and 18 weeks (n = 5–12). The serum Fetuin B levels in mice fed chow or HFD for 12 and 18 weeks were analysed by western blot and normalized to Coomassie blue staining (g, h) (n = 4–6). The protein levels of Fetuin B in the liver of mice fed chow or HFD for 12 and 18 weeks were analysed by western blot and normalized to the loading control (β-actin) (i, j) (n = 5–6). The mRNA levels of Fetuin B in the livers of mice fed chow or a HFD for 12 weeks were analysed by qRT–PCR (k) (n = 5–6). Data are presented as mean ± SEM of all mice in each group. A nonparametric test (Mann–Whitney test) was applied. Significance is presented as *p < 0.05 compared with the chow group, **p < 0.01 compared with the chow group, ***p < 0.001 compared with the chow group, ****p < 0.0001 compared with the chow group. Original blots are presented in the Supplementary Information file.