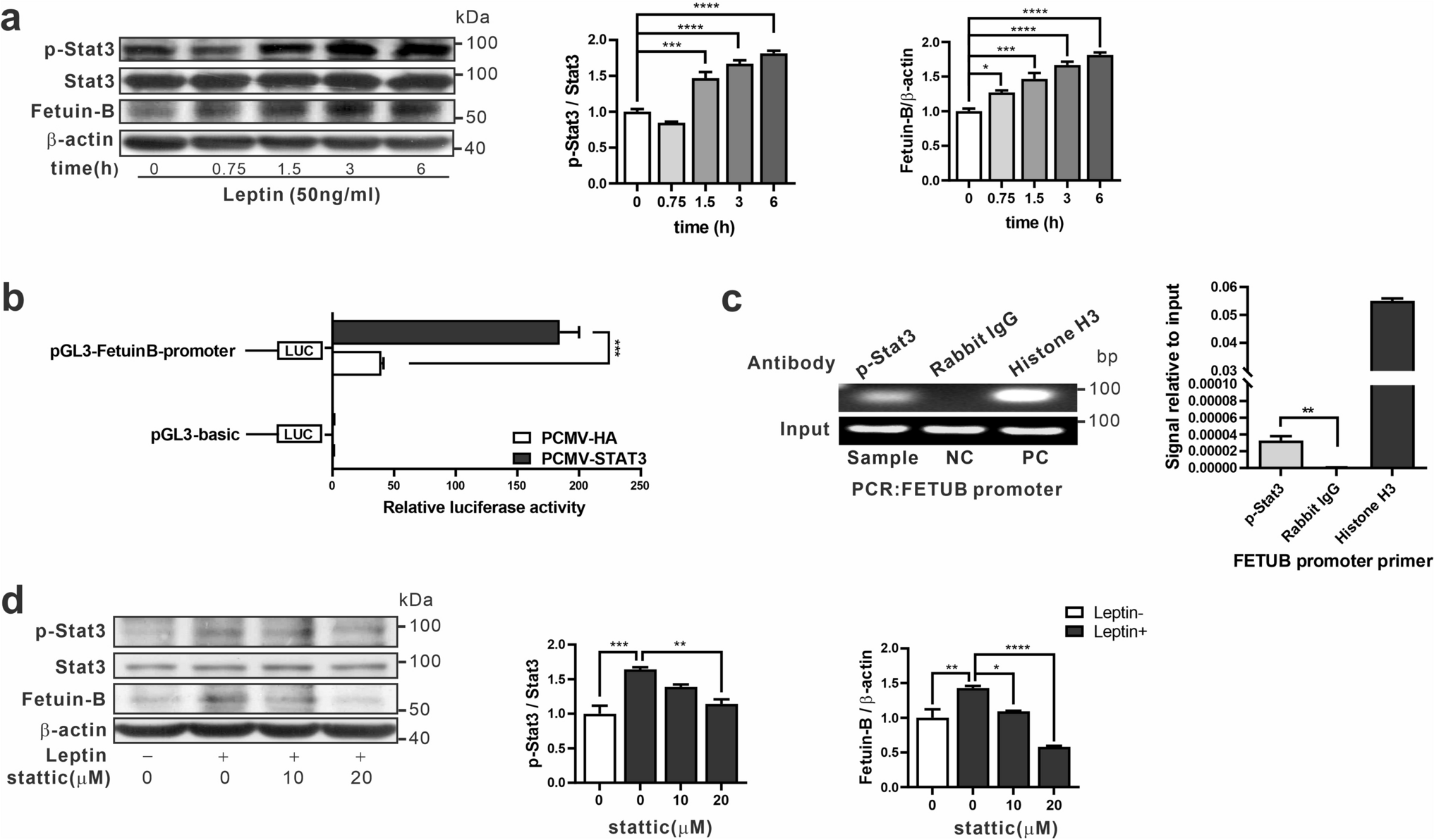
Figure 4

STAT3 phosphorylation mediates the transcription of FetuB in AML12 cells. STAT3 phosphorylation and Fetuin B protein expression levels in AML12 cells treated with leptin (50 ng/mL) for up to 6 h were analyzed by western blot (a). A Dual-Luciferase Reporter Assay was applied to determine FetuB promoter activity in AML12 cells by co-transfecting 100 ng luciferase reporter vector, 50 ng pRL-SV40-N and 100 ng pCMV-mSTAT3 or pCMV-HA. Firefly and Renilla luciferase activities were measured 36 h after transfection (b). ChIP assays were conducted to detect the binding of p-STAT3 to the FetuB promoter in AML12 cells treated with leptin treatment (50 ng/mL) for 12 h. PCR products were visualized by agarose gel electrophoresis and the efficiency of ChIP was calculated (c). STAT3 phosphorylation and Fetuin B levels in AML12 cells treated with or without leptin and Stattic treatments were analyzed by western blot (d). Data are presented as the mean ± SEM of three independent luciferase reporter assays and ChIP experiments. Quantitation of the representative western blot is presented as the mean ± SEM of triplicate measurements of grey intensities of targets. Original blots for independent replications for each experiment (n = 3) are presented in the Supplementary Information file. One-way analysis of variance (ANOVA) followed by Tukey’s multiple comparison test was used for experiments with three or more groups. t test was used to compare two groups. *p < 0.05 compared with the control group; **p < 0.01 compared with the control group; ***p < 0.001 compared with the control group, ****p < 0.0001 compared with the control group.