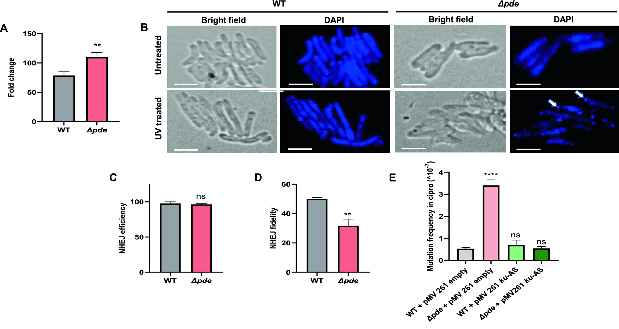
Figure 2

(A) A bigger fold change in rifampicin mutation rate was observed for M. smegmatis Δpde strain compared to M. smegmatis WT strain after UV induced mutagenesis [N = 3]. (B) Representative microscopic images were shown to compare cell damage, cell filamentation and chromosome disintegration in both M. smegmatis WT and M. smegmatis Δpde strain after a sublethal dose of UV exposure (0.125 mJ/cm2). A lack of cellular filamentation in Δpde strain was indicative of the absence of RecA-mediated SOS repair in Δpde strain; white arrows indicate severe DNA condensation and damage. Microscopy scale bars = 2 µm. A plasmid-based assay was performed to estimate the NHEJ-driven repair phenomenon. Though (C) NHEJ efficiency was comparable between M. smegmatis WT and Δpde strain [N = 3], a significant drop in (D) NHEJ repair fidelity (~ 19%) was observed due to error-prone lacZ reannealing [N = 3]. (E) Knockdown of the principal NHEJ component Ku [by antisense (AS) approach] reversed the hypermutation phenotype in M. smegmatis Δpde strain, estimated by resistance frequency calculation against ciprofloxacin [N = 3]. All the graphs are plotted using GraphPad Prism8 (N = 3), unpaired t-test was used to calculate statistical significance: ***P < 0.001; **P < 0.01; *P < 0.05; ns = non-significant.