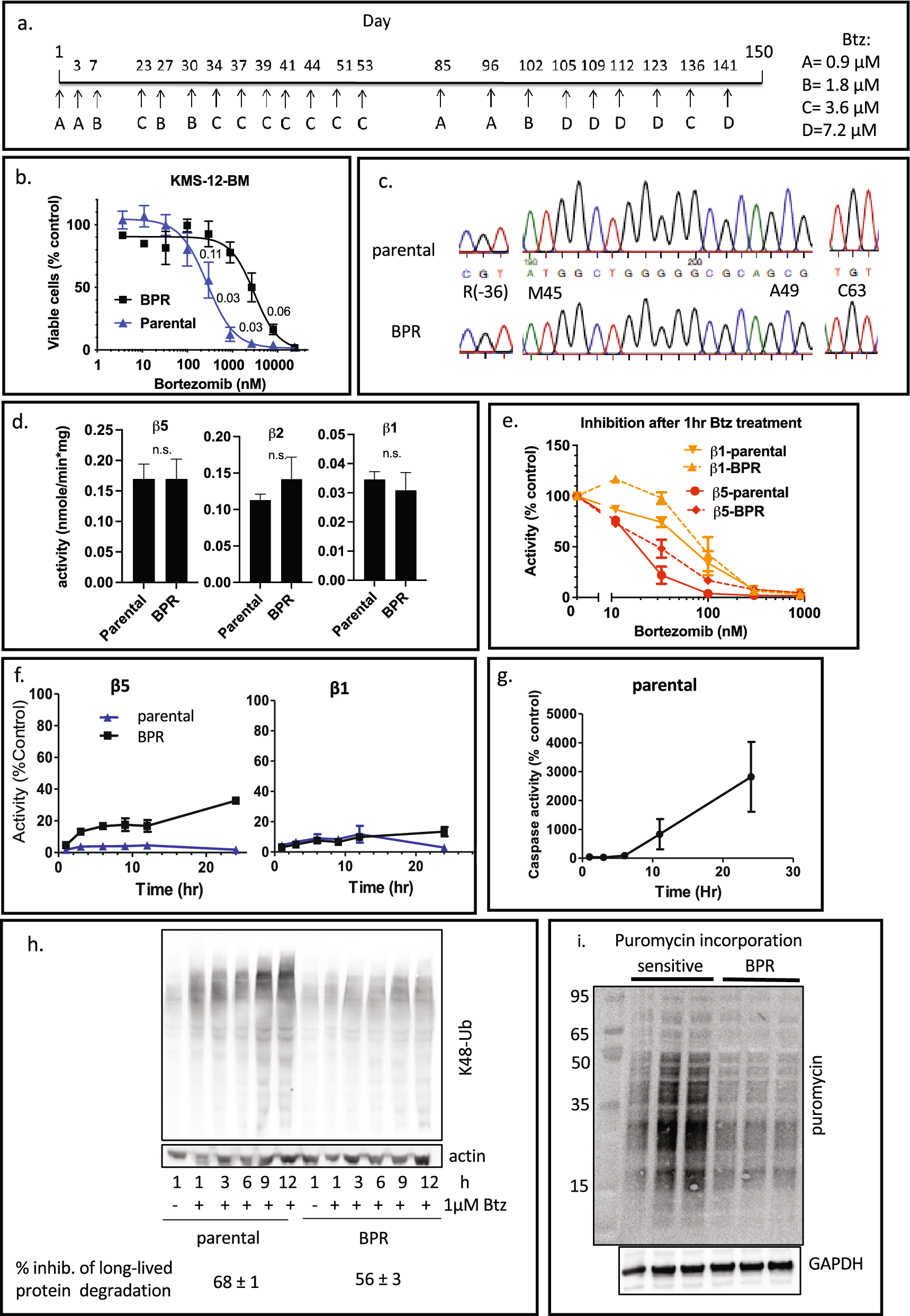
Figure 1

Development and characterization of Btz-resistant KMS-12-BM-BPR cells. (a) The timeline of the creation of the KMS-12-BM-BPR cells by 1 h pulse treatment with increasing concentrations of Btz. (b) The viability of resistant and parental cells was compared by the Alamar Blue mitochondrial dye conversion assay 48 h after 1 h pulse-treatment of cells, n = 4. Numbers on the graph are p-values. Results of continuous treatment are presented on Fig. S1a. (c) Selected sequencing data demonstrating the lack of mutations described in the literature Btz-resistant. The sequencing data for all exons of the gene is presented on Fig. S2. (d) β5 peptidase activities of three active sites were measured in lysates of untreated cells with Suc-LLVY-amc (β5), Ac-nLPnLD-amc (β1), Ac-RLR-amc (β2), n = 3. (e) Inhibition of proteasome in cells was measured immediately after 1 h Btz treatment using Proteasome Glo assay, n = 2. (f) Recovery of activity after 1 h pulse treatment with 1 µM Btz was determined by Proteasome Glo, n = 3. (g) The parental KMS-12-BM cells were treated with 1 μM Btz for 1 h, then cultured in a drug-free media, and assayed for Caspase 3/7 activity. (h) Accumulation of K48-linked ubiquitylated proteins at different times after 1 h treatment with 1 μM Btz. Inhibition of proteasomal degradation of long-lived protein was measured in cells treated with 1 μM Btz and compared with mock-treated controls; n = 3. See Fig. 3c for a biological replicate. (i) The incorporation of chain terminator puromycin in the nascent polypeptide chain was analyzed by western. Biological replicates are shown. Uncropped images are presented in Fig. S3a.