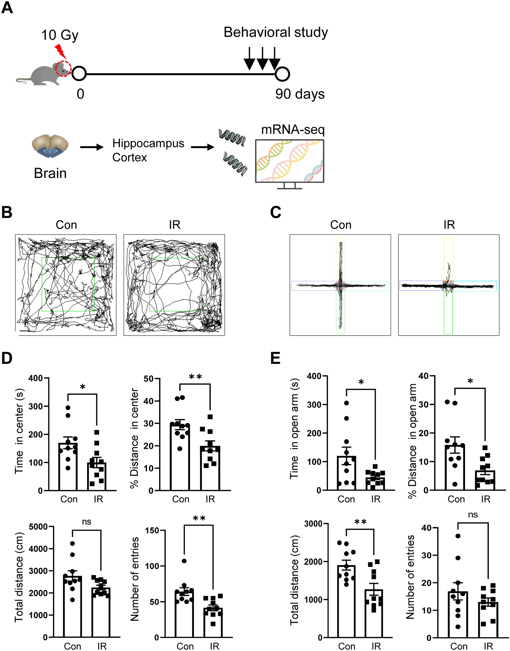
Figure 1

Anxiety-related behavior during the chronic phase following cranial irradiation. (A) Schematic diagram of our experimental procedure. (B) Representative tracking of mouse movement during the open-field (OF) test. (C) Representative tracking of mouse movement during the elevated plus maze (EPM) test. (D) The time spent in the center, % distance traveled from the center, total distance traveled, and number of entries in the OF apparatus were assessed in sham-irradiated (Con) and 10 Gy-irradiated (IR) mice. (E) The time spent in the open arm, % distance traveled in the open arm, total distance traveled, and number of entries in the EPM test were assessed in the Con and IR groups. Data are expressed as the mean ± SE (n = 10 per group). *p < 0.05 and **p < 0.01 vs. the Con group.