Figure 3

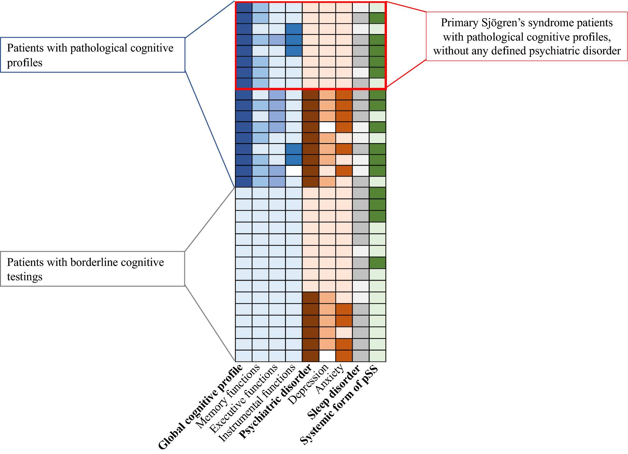
Heatmap showing the distribution of cognitive profiles and associated psychiatric and sleep disorders among 32 primary Sjögren’s patients with cognitive complaints. Darker colours represent worse outcomes. The cluster of 8 patients with cognitive complaints, pathological cognitive disorders, but without anxiety or depression (outlined in red), suggests another underlying pathophysiological mechanism for cognitive troubles. Systemic involvement of the disease is more frequent among patients with pathological cognitive profile.