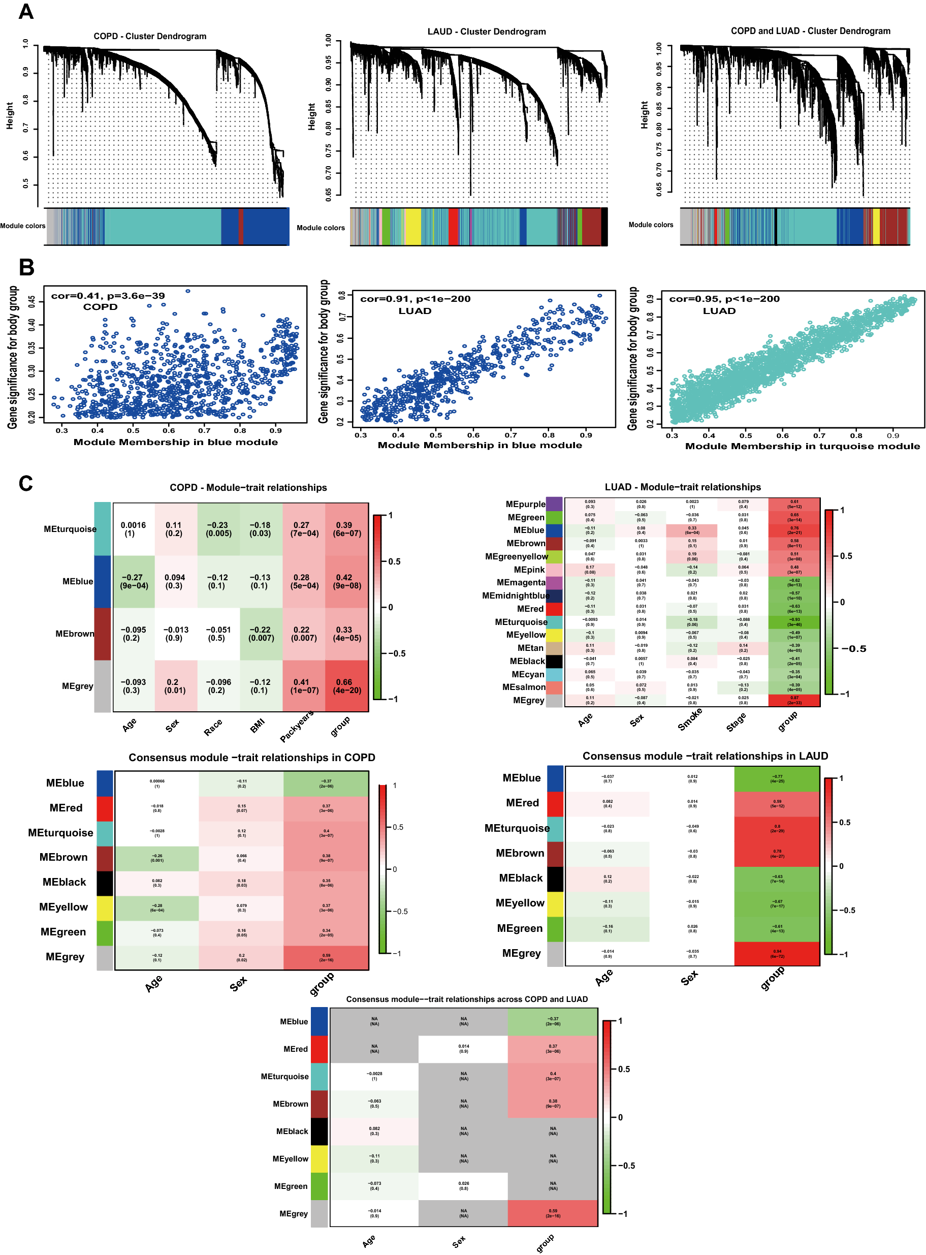
Figure 3

(A), the clustering dendrogram of genes. Disease-specific candidate genes with the same functions are denoted by the same color. Gray color denotes genes with unknown function. (B), Scatter plot between genes and diseases in important modules. (C), Heatmap of module–trait relationships between module genes and clinical traits. In the consensus module, If the two diseases presented similarly in the same clinical trait, the same color was applied to both modules; if the presentation of the diseases was different, then the module was colored gray. COPD: chronic obstructive pulmonary disease; LUAD: lung adenocarcinoma.