Figure 2
From: Oleanolic acid stimulation of cell migration involves a biphasic signaling mechanism

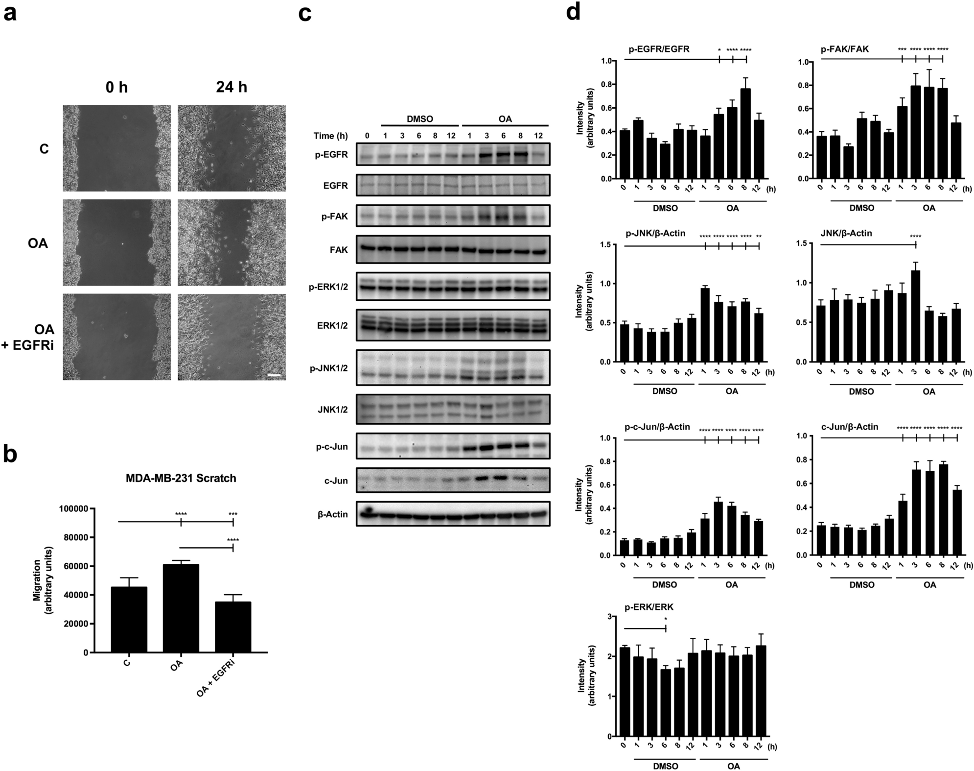
C-Jun and EGFR OA activation, necessary for OA-cell migration, are decoupled in MDA-MB-231 cells. (a) The figure shows representative images of cell migration obtained under control conditions compared to those with 10 µM OA and OA plus 2,5 µM EGFRi after 24 h treatment. Scale bar 200 µm. (b) Plot represents cell migration as the difference obtained between the quantified areas at time 0 h and time 24 h in each condition. Asterisks indicate statistically significant differences between the selected conditions according to a one-way ANOVA statistical analysis: (*p < 0.05, **p < 0.005, ***p < 0.001 and ****p < 0.0001). (c) Total protein extracts from serum-starved sub-confluent MDA-MB-231 cells treated with 10 µM OA, EGF or DMSO equivalent volume as vehicle control. Different proteins were assayed at the indicated times (h) targeting phospho-FAK (Tyr 925), phospho-EGFR (Tyr 1068), phospho-ERK1/2 (Thr 202/Tyr 204), phospho-JNK1/2 (Thr 183/Tyr 185), phospho-c-Jun (Ser 63). Additionally, total protein expression was assayed: EGFR, FAK, ERK1/2, JNK1/2 and c-Jun. β-Actin was used as a loading control. A representative experiment is shown. (d) Plots with intensity values of each protein assayed by Western-blot, by gathering the data of three independent experiments. Intensity values were quantified and collected by ImageJ software. Asterisks indicate statistically significant differences between the selected conditions according to a one-way ANOVA statistical analysis: (*p < 0.05, **p < 0.005, ***p < 0.001 and ****p < 0.0001).