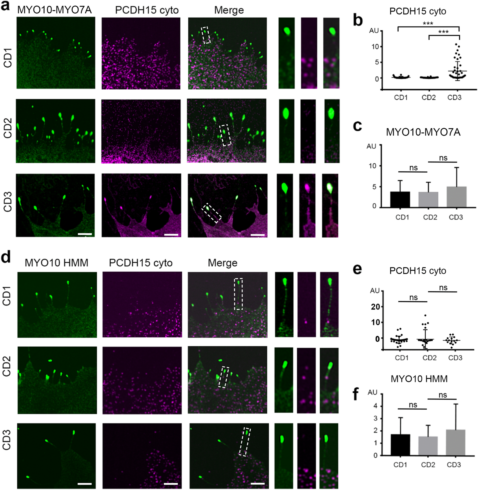
Figure 4

MYO7A tail enables transport of PCDH15-CD3 to the tips of filopodia. (a) Confocal images of COS7 cells expressing the chimeric MYO10-MYO7A protein (green) and cyto PCDH15-CD1, -CD2 or -CD3 (magenta). The right panels show a close-up view of a representative filopodia. (b) PCDH15-CD3 cyto exhibits significantly higher tip-to-shaft ratio than PCDH15-CD1 or PCDH15-CD2 when co-expressed with MYO10-MYO7A. (c) MYO10-MYO7A exhibit a similar enrichment at the filopodia tips when co-transfected with FL PCDH15-CD1, -CD2 or -CD3. (d) Confocal images of COS7 cells expressing the MYO10 (green) and cyto PCDH15-CD1, -CD2 or -CD3 (magenta). The right panels show a close-up view of a representative filopodia. (e) We did not observe a significantly change in the tip-to-shaft ratio of any of the PCDH5 isoform tested. (f) MYO10 HMM exhibited a similar enrichment at the filopodia tips when co-transfected with FL PCDH15-CD1, -CD2 or -CD3. Each dot in b and e represents one filopodia. Number of filopodia n = 15–43. One-way ANOVA analysis was performed with Dunnett’s multiple comparisons test. Level of significance was determined based on the p value (n.s p > 0.05, *p < 0.05, **p < 0.01, ***p < 0.001, ****p < 0.0001). Scale bar = 2 µm.