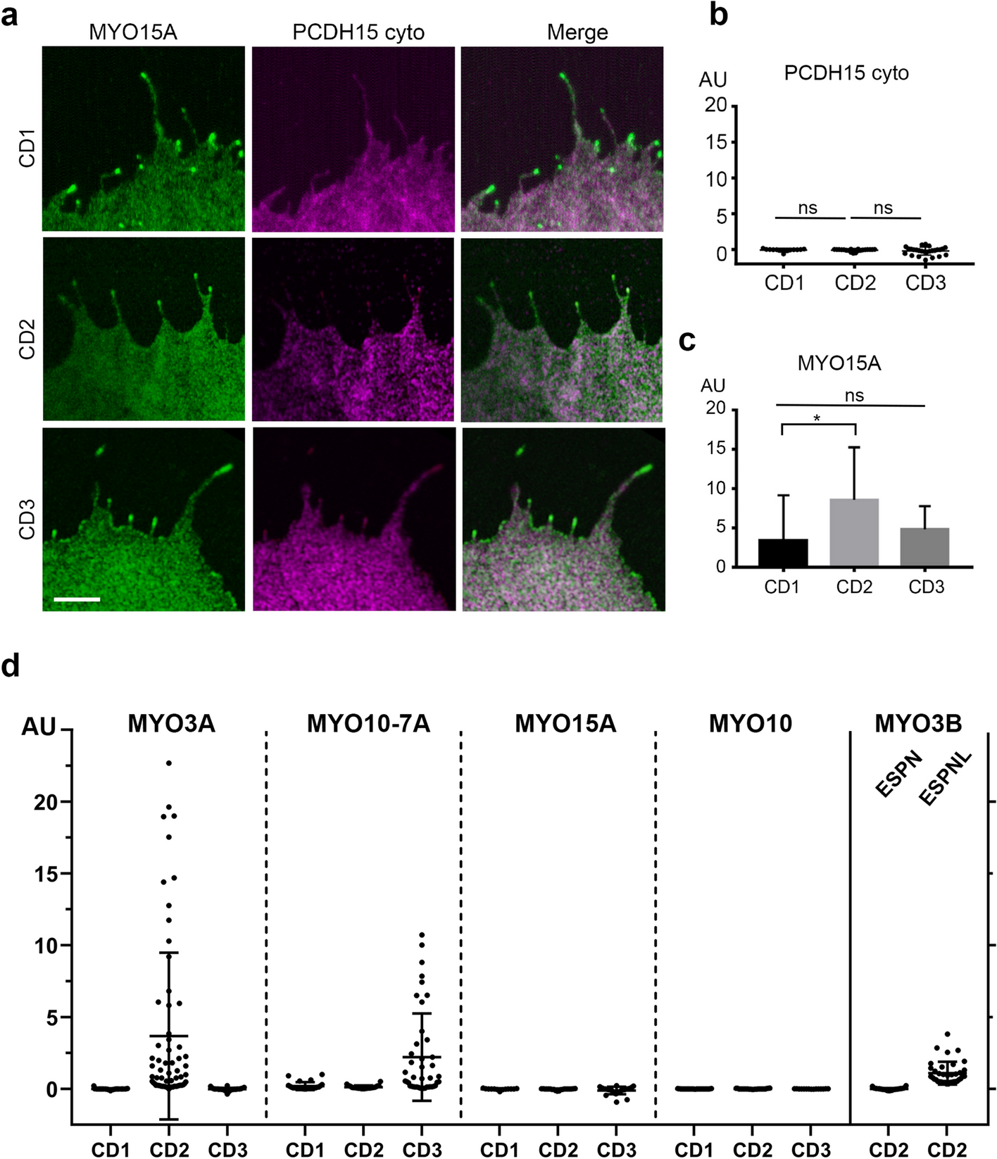
Figure 5

MYO15A does not transport PCDH15 to the tips of filopodia. (a) Confocal images of COS7 cells expressing MYO15A (green) and cyto PCDH15-CD1, -CD2 or -CD3 (magenta). (b) None of the PCDH15 isoforms showed a significantly tip-to-shaft ratio when co-expressed with MYO15A. (c) MYO15A exhibit a slightly higher enrichment at the filopodia tips when co-transfected with cyto PCDH15-CD2 when compared to -CD1 or -CD3. (d) Summary of the tip-to-shaft ratio of PCDH15 isoforms when expressed with MYO3A, MYO10-MYO7A, MYO15A, MYO10 and MYO3B in the presence of ESPN1 or ESPNL. Each dot in b and d represents one filopodia. Number of filopodia n = 13–66. One-way ANOVA analysis was performed with Dunnett’s multiple comparisons test. Level of significance was determined based on the p value (n.s p > 0.05, *p < 0.05, **p < 0.01, ***p < 0.001, ****p < 0.0001). Scale bar = 2 µm.