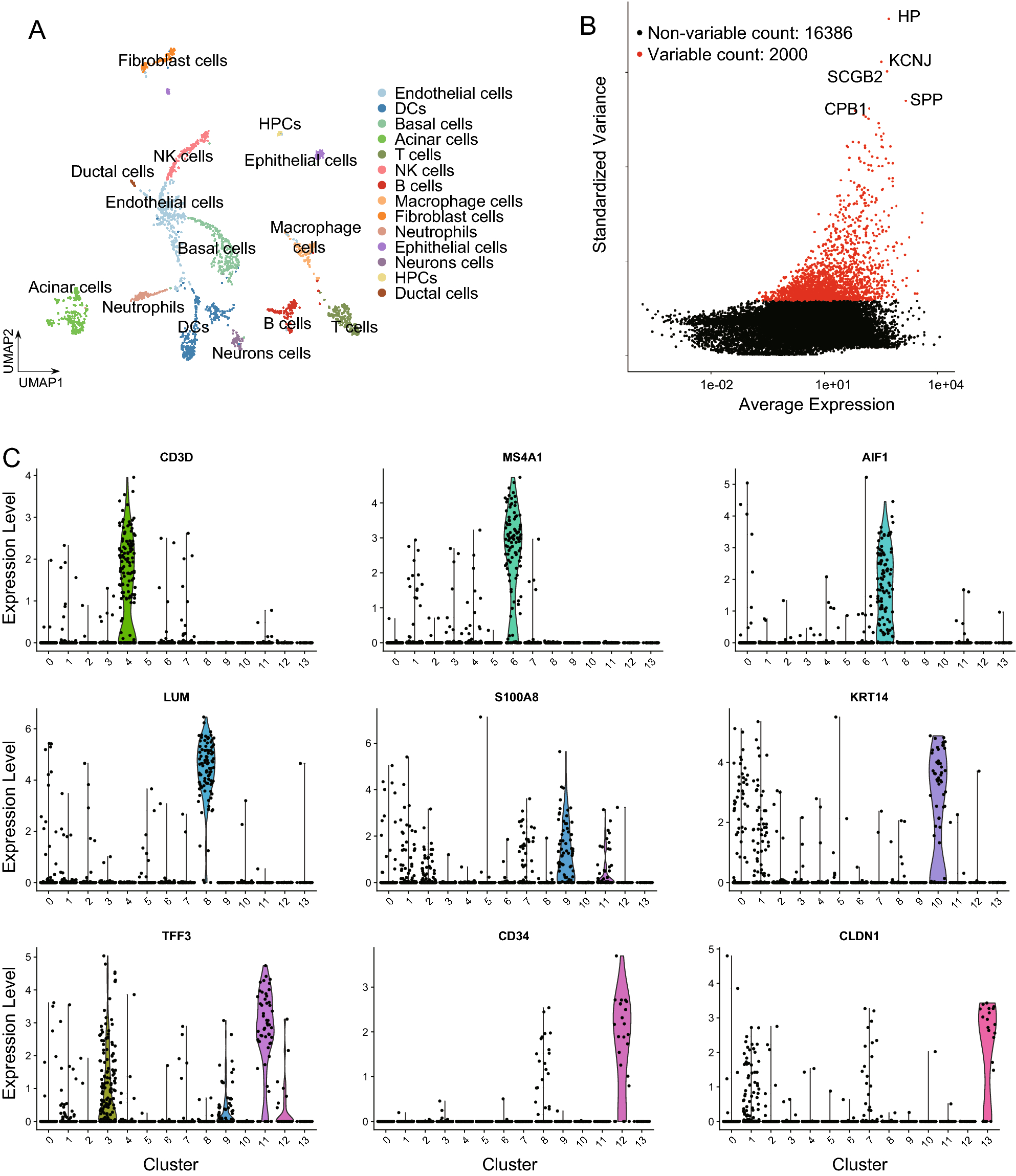
Figure 1

Single-cell clusters of breast cancer and the expression of marker genes in each cluster. (A) Visualization of cell UMAP clustering results. (B) Visualization of the genes with the highest differential variance and non-differential genes. (C) The violin chart shows the expression of common cell marker genes in the corresponding cell clusters.