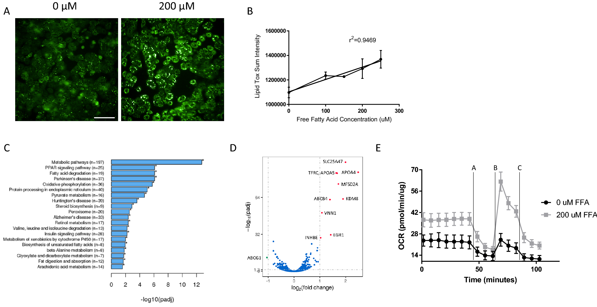
Figure 1

Characterization of human in vitro model of steatosis. (A) PHHs treated with 200 µM FFAs demonstrate a significant increase in neutral lipid content as demonstrated by LipidTox stain (green) (scale bar 100 µM). (B) LipidTox Sum intensity significantly correlates with FFA concentration (R2 = 0.9469) (C) RNAseq enrichment analysis highlights key pathways disturbed following FFA treatment with fatty acid metabolic process being the most significantly impacted pathway. (D) A volcano plot describes the most significantly up (red) and down regulated (green) genes following exposure to FFAs. Dashed horizontal line indicates adjusted p-value of 0.05 while the dashed vertical lines represent twofold up and down regulation. ABCG1 is the most significantly upregulated gene and SLC25A47 is the most significant down regulated gene. (E) Mitochondrial stress test on the seahorse instrument highlights an increase in oxygen consumption rate in the presence of 200 µM fatty acids. Mitochondrial stress test involves the addition of oligomycin A (2.0 µM, time interval A), FCCP (2.0 µM, time interval B) and Rotenone Antimycin A (0.5 µM, time interval C).