Figure 4
From: Personalized survival probabilities for SARS-CoV-2 positive patients by explainable machine learning

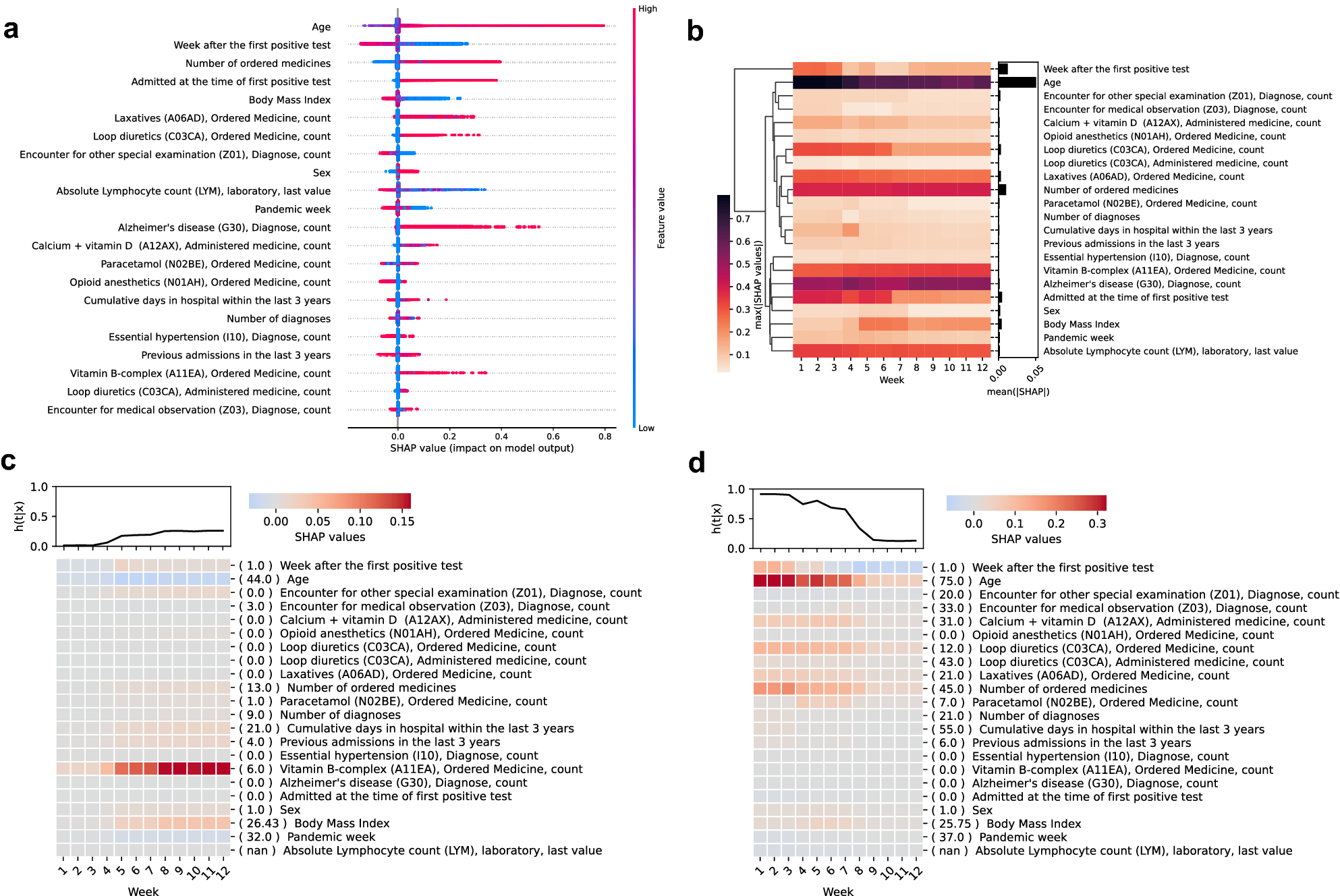
Global and local explanations of feature contributions to the risk of death in SARS-CoV-2 positive patients. SHAP values for each patient-week in the test set were calculated to explain the contribution of features to the discrete probability of death. A beeswarm plot (a) was generated to agglomerate all individual SHAP values for each patient-week with features coloured according to their normalised feature values. To explore the temporal dynamics, heatmaps were generated to show the maximum feature importance represented as the max(|SHAP|) across all patients (b) for each predicted week. The total feature importance of each feature was calculated as the mean(|SHAP|) across all weeks and shown as a bar plot (b). To exemplify personalized explanations, SHAP values for two patients (c, d) were depicted as heatmaps with their corresponding predicted discrete probabilities of death on top. The original feature values for each patient were reported inside round brackets next to the feature names. In all heatmaps, features were ordered by hierarchical clustering of the original feature values using Pearson correlation as the distance metric and average linkage.