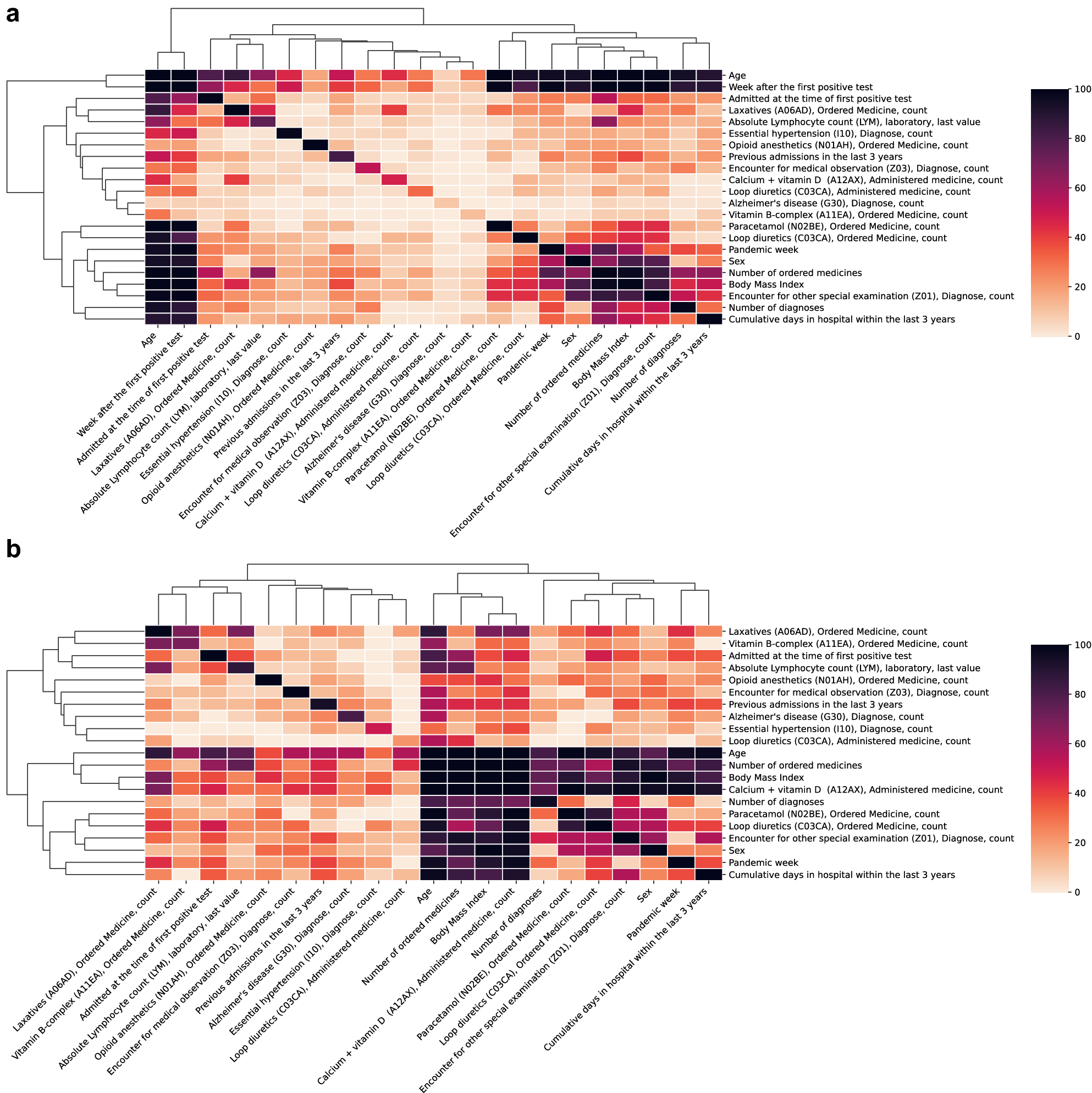
Figure 6
From: Personalized survival probabilities for SARS-CoV-2 positive patients by explainable machine learning

Summary of relevant feature interactions in explaining early and late mortality in SARS-CoV-2 positive patients. For each patient that died within 12 weeks, the SHAP interaction values between all 22 features were calculated. Only interaction values with an absolute value greater than 0.01 were considered relevant and counted. Counts were averaged across all patients to show the percentage rate a given pair of features was relevant. The diagonal represents the percentage of patients for which each feature had a SHAP value higher than 0.01. (a) Shows relevant feature interactions for patients who died within 4 weeks and for those who died between 8 and 12 weeks (b) thus visualizing the difference in feature interactions for early and late mortality in SARS-CoV-2 positive patients. In both heatmaps, features were ordered by hierarchical clustering using Euclidean distance as the metric for average linkage.