Figure 3
From: Impact of habitual chewing on gut motility via microbiota transition

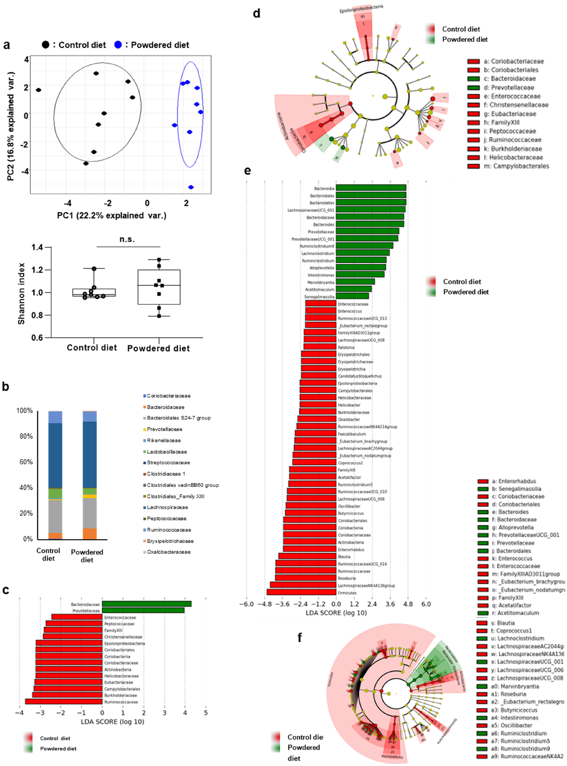
Effects of long-term powdered diet feeding on the cecal microbiota in mice starved for 5 h. (a) Cecal microbiota compositions determined as their beta diversity as shown via principal component analysis (PCA) at the family level (p = 0.004). There was no difference between the groups in alpha diversity. PERMANOVA was used to determine statistical significance. (b) Relative abundance of major taxonomic groups at the family level. (c) Bar chart and (d) cladogram of results of linear discriminant analysis (LDA) and effect size (LEfSe) algorithm of fecal microbiota at the family level. (e) Bar chart and (f) cladogram of results of LDA and LEfSe algorithm of fecal microbiota at the genus level. n = 8 per group. (d) and (f) were generated using the Huttenhower lab's Galaxy module (http://huttenhower.sph.harvard.edu/galaxy/) for LEfSe v1.0102.