Figure 5
From: Impact of habitual chewing on gut motility via microbiota transition

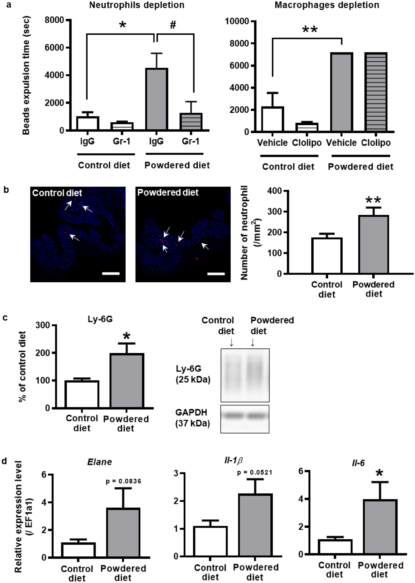
Involvement of immune cells in the constipation-like symptoms of the long-term powdered diet-fed mice. (a) Colonic motility of mice with macrophage or neutrophil depletion in the bead expulsion test (n = 3–5 per group). In the left panel, one-way analysis of variance (ANOVA): F (3, 14) = 6.024, p = 0.0075, with Tukey's test. In the right panel, one-way ANOVA: F (3, 8) = 29.82, p = 0.0001, with Tukey's test. *p < 0.05, **p < 0.01; vs. vehicle-treated control diet-fed group. #p < 0.05; vs. vehicle-treated powdered diet-fed mice group. (b) Recruitment of neutrophils in the colons of mice. Representative images showing colons stained with antibodies against Gr-1 (red) and DAPI (blue) (p = 0.0067, n = 6–7 per group). Student’s t-test was used to determine the statistical significance. **p < 0.01; vs. control diet-fed group. (c) Western blotting analysis of Ly-6G in the colons of mice (p = 0.0152, n = 8 per group). Student’s t-test was used to determine statistical significance. *p < 0.05; vs. control diet-fed group. Full length blots are presented in Supplementary Fig. S5. (d) PCR analysis of Elane, IL-1β and IL-6 in the colons of mice (p = 0.0836, 0.0521, and 0.0308, respectively, n = 5–6 per group). Student’s t-test was used to determine statistical significance. *p < 0.05; vs. control diet-fed group. The data are given as the mean ± SEM for each group.