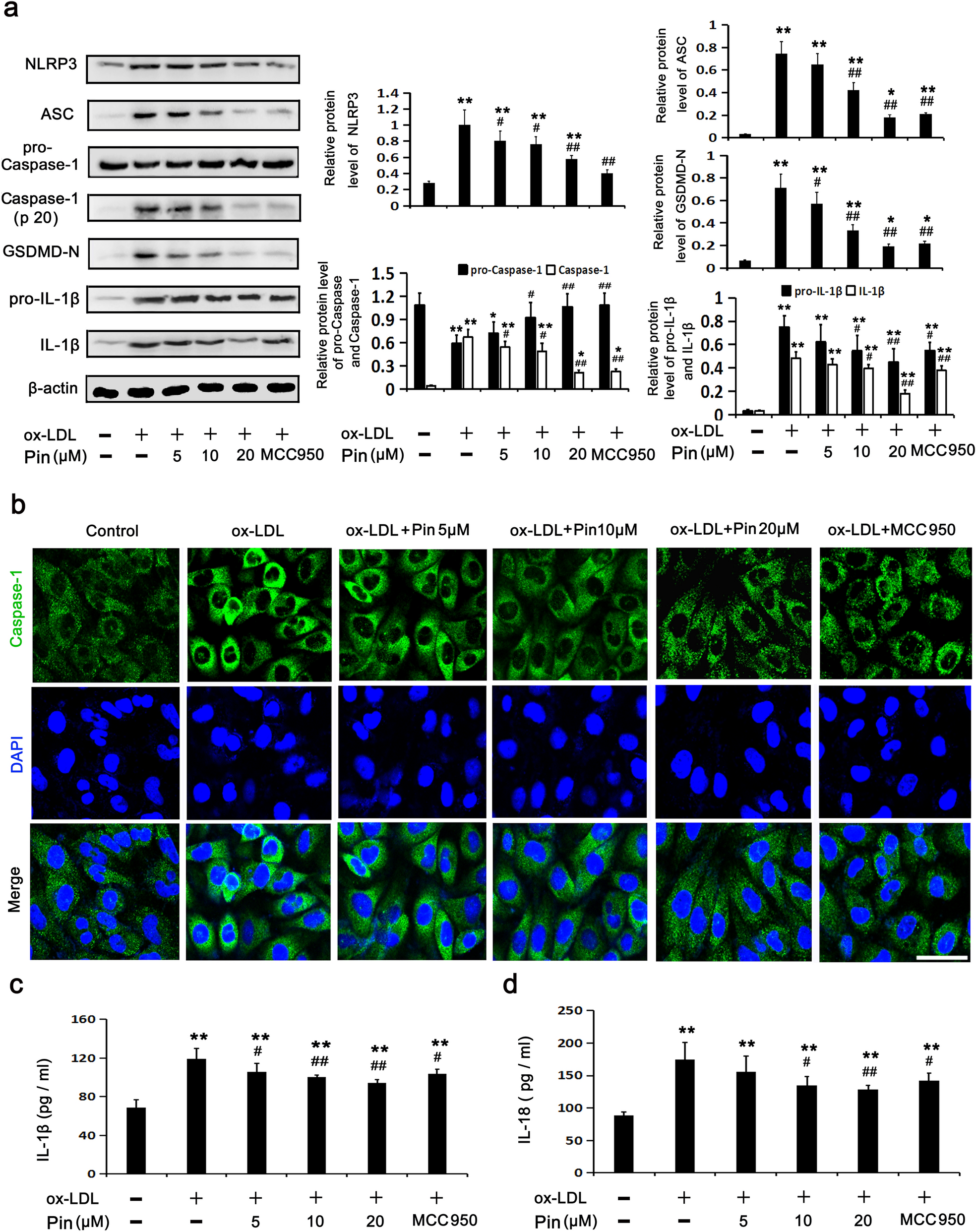
Figure 3

Role of Pin in oxLDL-triggered pyroptosis in HUVECs. HUVECs were pretreated with Pin (5, 10, 20 μM) or MCC950 (1 μM) for 2 h and incubated with oxLDL (100 mg/L) for 24 h. (a) WB showing the protein levels of pyroptosis-related makers. (b) Typical immunofluorescence images showing Caspase-1 expression in the cytoplasmic region. Green: Caspase-1; Blue: DAPI. Scale bar = 50 µm. (c,d) Showing IL-1β and IL-18 levels in the media, assayed through ELISA. Data are described with mean ± SD for at least 3 different experiments. *P < 0.05; **P < 0.01 vs. control cells; #P < 0.05; ##P < 0.01 vs. oxLDL-challenged cells.