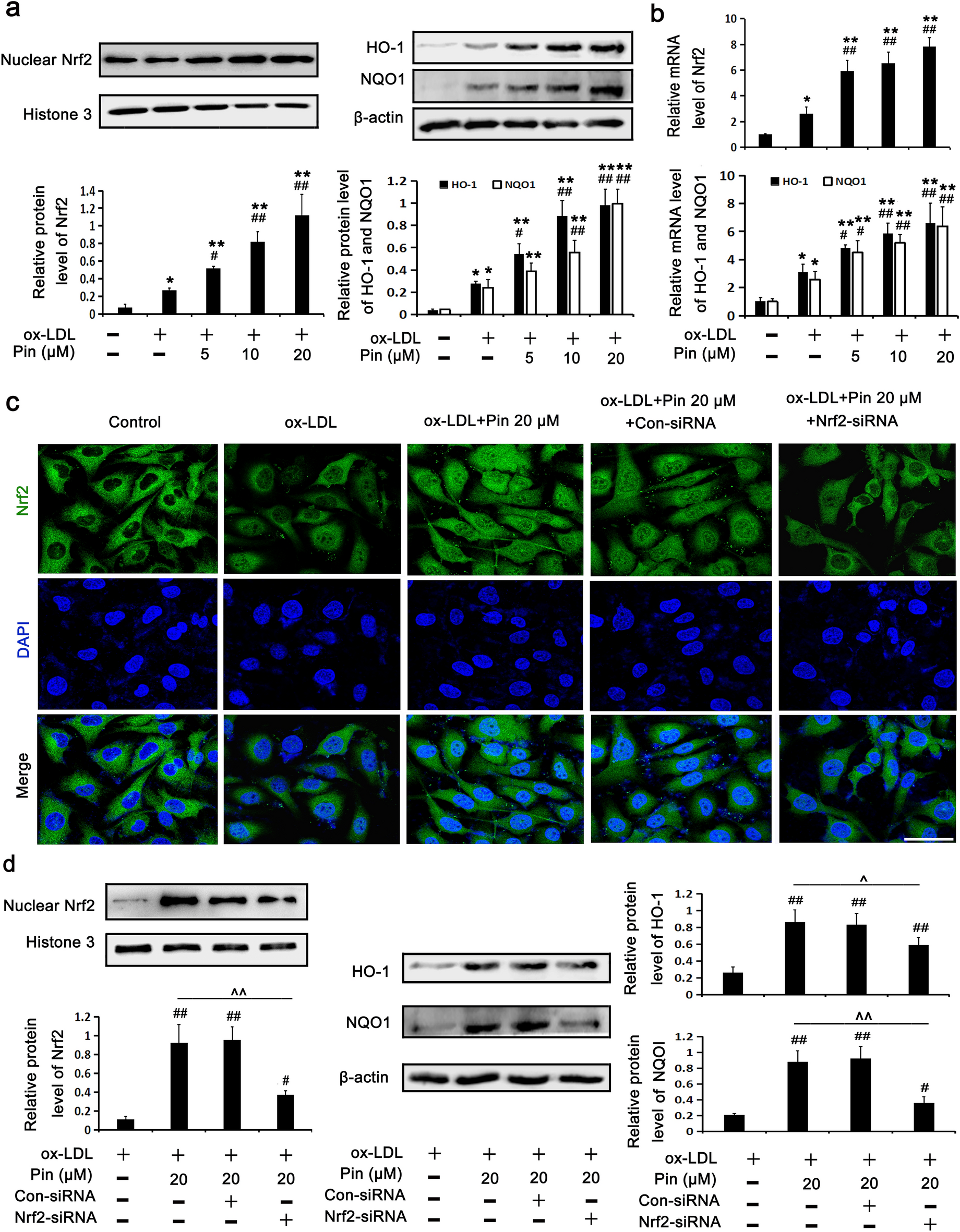
Figure 4

Role of Pin in the Nrf2/HO-1 axis in oxLDL-challenged HUVECs. HUVECs were preincubated with Pin (5, 10, 20 μM) for 2 h, followed by the incubation with 100 mg/L oxLDL. (a) WB assays showing protein levels in the Nrf2/HO-1 axis. (b) RT-PCR assays showing mRNA levels in the Nrf2/HO-1 axis. Cells were transfected with Con-siRNA or Nrf2-siRNA, and then incubated with oxLDL (100 mg/L) for an additional 24 h with or without 20 µM Pin pretreatment. (c) Typical immunofluorescence images showing Nrf2 nuclear translocation. Green: Nrf2; Blue: DAPI. Scale bar = 50 µm. (d) WB assays showing protein levels of the Nrf2 signaling pathway. Data are described with mean ± SD of at least 3 different experiments. *P < 0.05; **P < 0.01 vs control cells; #P < 0.05; ##P < 0.01 vs. oxLDL-challenged cells. ^P < 0.05, ^^P < 0.01, compared between the marked groups.