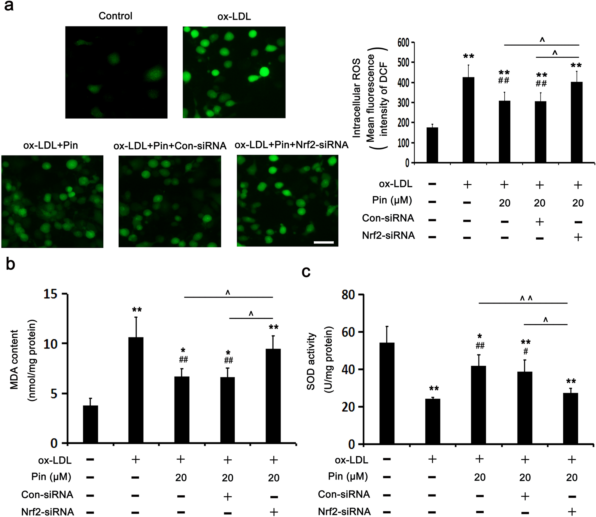
Figure 5

Role of Pin in OxS depends on Nrf2 in oxLDL-challenged HUVECs. HUVECs were transfected with con-siRNA or Nrf2-siRNA, pretreated with or without 20 µM Pin for 2 h and then incubated with 100 mg/L oxLDL for an additional 24 h. (a) DCF fluorescence was quantified using a flow cytometer to measure the levels of intracellular ROS and the representative fluorescence images depicting ROS staining. Scale bar = 50 µm. (b,c) The production of MDA and SOD activity in HUVECs, respectively. Data are described with mean ± SD of at least 3 different experiments. *P < 0.05; **P < 0.01 vs. control cells; #P < 0.05; ##P < 0.01 vs. cells challenged by oxLDL. ^P < 0.05, ^^P < 0.01, compared between the marked groups.