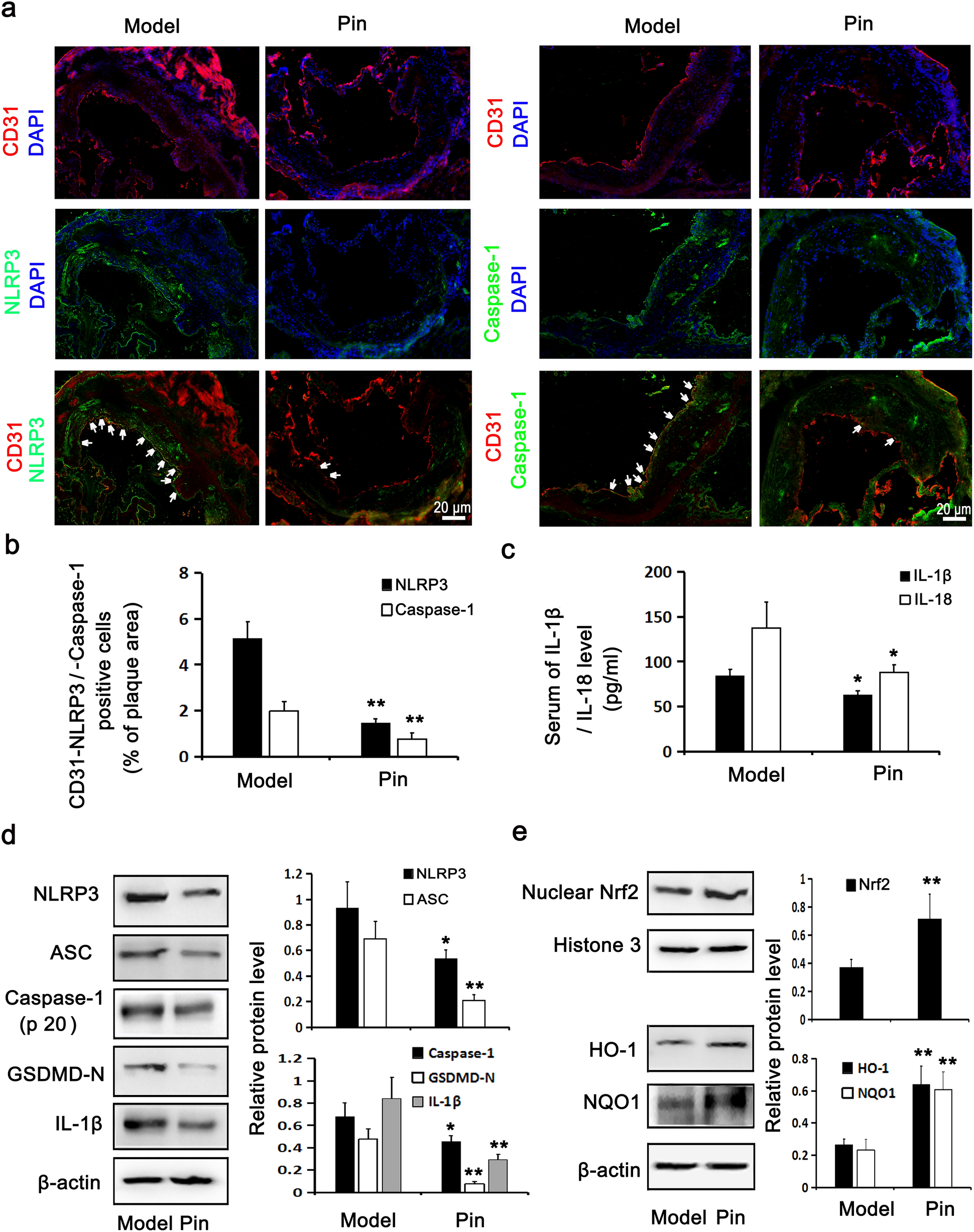
Figure 8

Role of Pin in the expressions of pyroptosis-related molecules and Nrf2/HO-1 axis in Apoe–/– mice. The immunofluorescence stained images and quantitative analysis of CD31-NLRP3 and CD31-Caspase-1 positive cells (white arrow) in the aortic roots were displayed on (a,b). Red: CD31; Green: NLRP3 and Caspase-1; Blue: nuclei. Scale bar = 20 µm. (c) Showing IL-1β and IL-18 levels in the serum, assayed through ELISA. WB assay showing the protein expression levels of pyroptosis-related (d) and Nrf2/HO-1 axis-related molecules (e) in the aortic arches. The data are described as the mean ± SD of at least 3 different experiments. *P < 0.05; **P < 0.01 vs. model group.