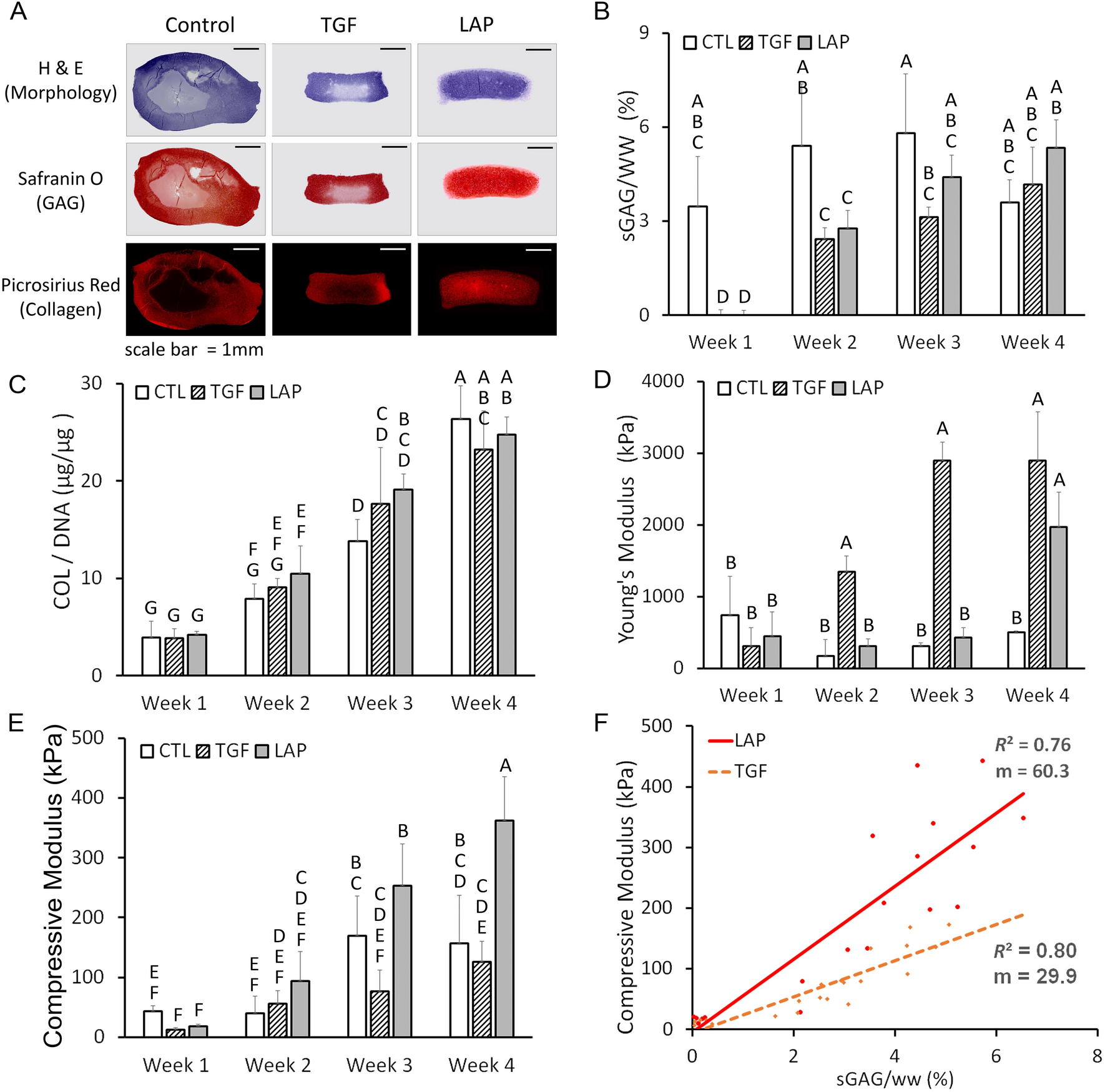
Figure 4

LAP increased maturation and homogeneity of constructs. (A) Histological staining of treatment groups at day 28 showed void formation and matrix inhomogeneity in CTL- and TGF-treated constructs, respectively. LAP treatment resulted in uniform staining. (B) GAG content decreased in both TGF and LAP treatments over CTL after cABC treatment at week 1 and recovered to CTL levels by Week 4. (C) Collagen content significantly increased over time in all conditions. (D) Tensile Young’s modulus significantly increased with TGF and LAP treatments over CTL at week 4. (E) Compressive modulus significantly increased with LAP treatment over CTL and TGF groups at week 4. (F) LAP-induced matrix homogeneity resulted in increased compressive modulus per GAG content as compared to TGF-treated constructs.