Figure 4

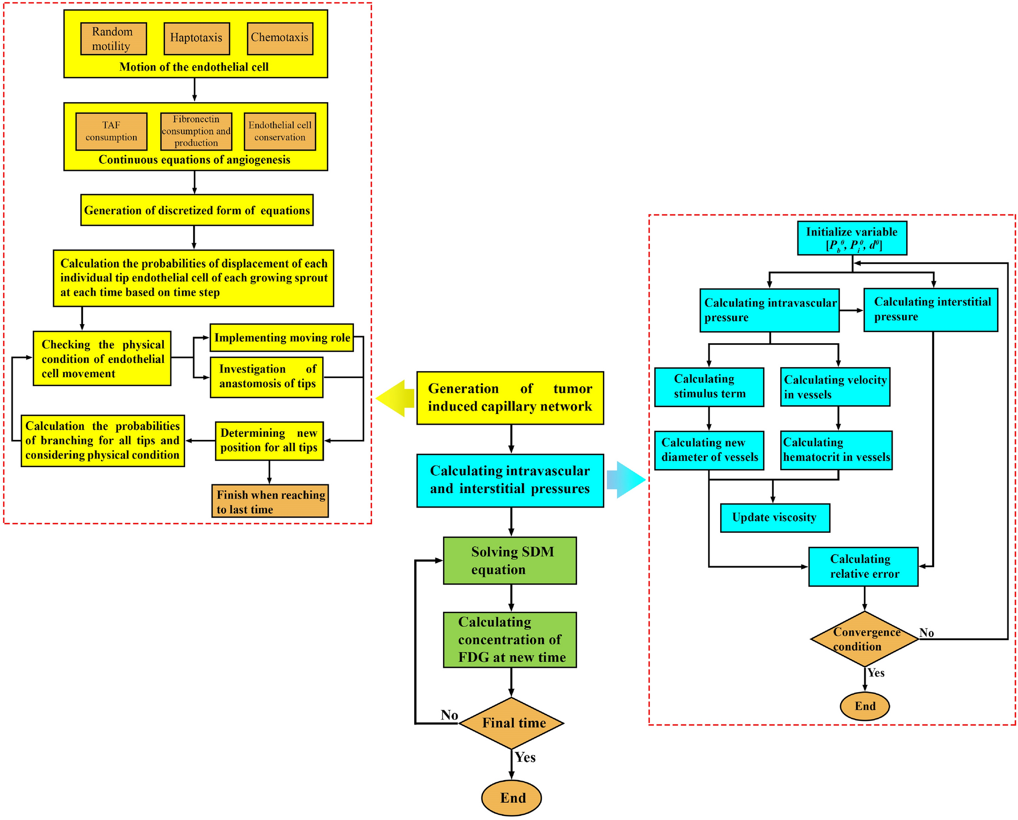
A step-by-step flowchart of the present multi-scale model (generation of the capillary network corresponds to one time step).

A step-by-step flowchart of the present multi-scale model (generation of the capillary network corresponds to one time step).