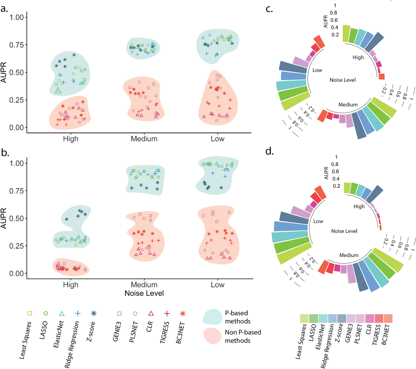
Figure 2
From: Knowledge of the perturbation design is essential for accurate gene regulatory network inference

Accuracy of the GRN inference from the 100-gene synthetic datasets in terms of the area under the precision-recall (AUPR) curve. Inference accuracy in terms of AUPR from (a) GeneNetWeaver and (b) GeneSPIDER datasets. The x-axis represents different noise levels, corresponding to signal-to-noise ratio (SNR) levels 0.01, 0.1, and 1, and the y-axis denotes the AUPR levels calculated over different sparsities. Each method has five data points for each noise level for data generated from different true GRNs. The P-based and non P-based methods are represented by different markers and colors, and are highlighted together with blue and red, respectively. The average AUPR values of the 5 datasets are shown in circular bar plots for the (c) GeneNetWeaver and (d) GeneSPIDER datasets.