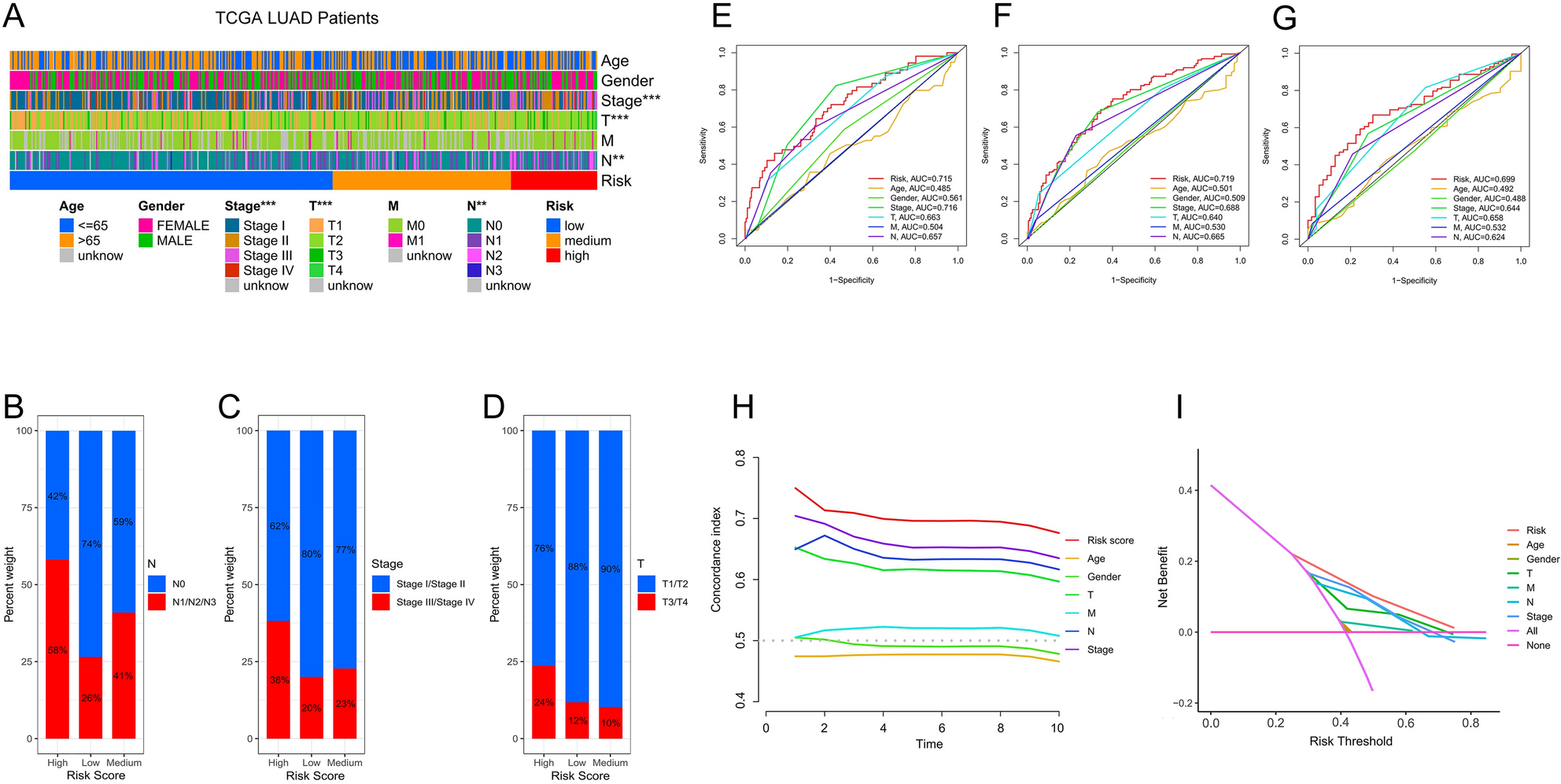
Figure 3

Correlations analysis between the risk signature and clinical features using R software. (A) The heatmap and clinical features of three risk groups. (B–D) Bar plot of correlation between risk score and N (B), Stage (C), T (D) of LUAD. (E–G) ROC curves for 1-year (E), 3-year (F), 5-year (G) survival prediction and clinical characteristics. (H) Time-related concordance index of risk score and clinical characteristics. (I) The decision curve analysis of risk score and clinical characteristics. *p-value < 0.05, **p-value < 0.01, ***p-value < 0.001.