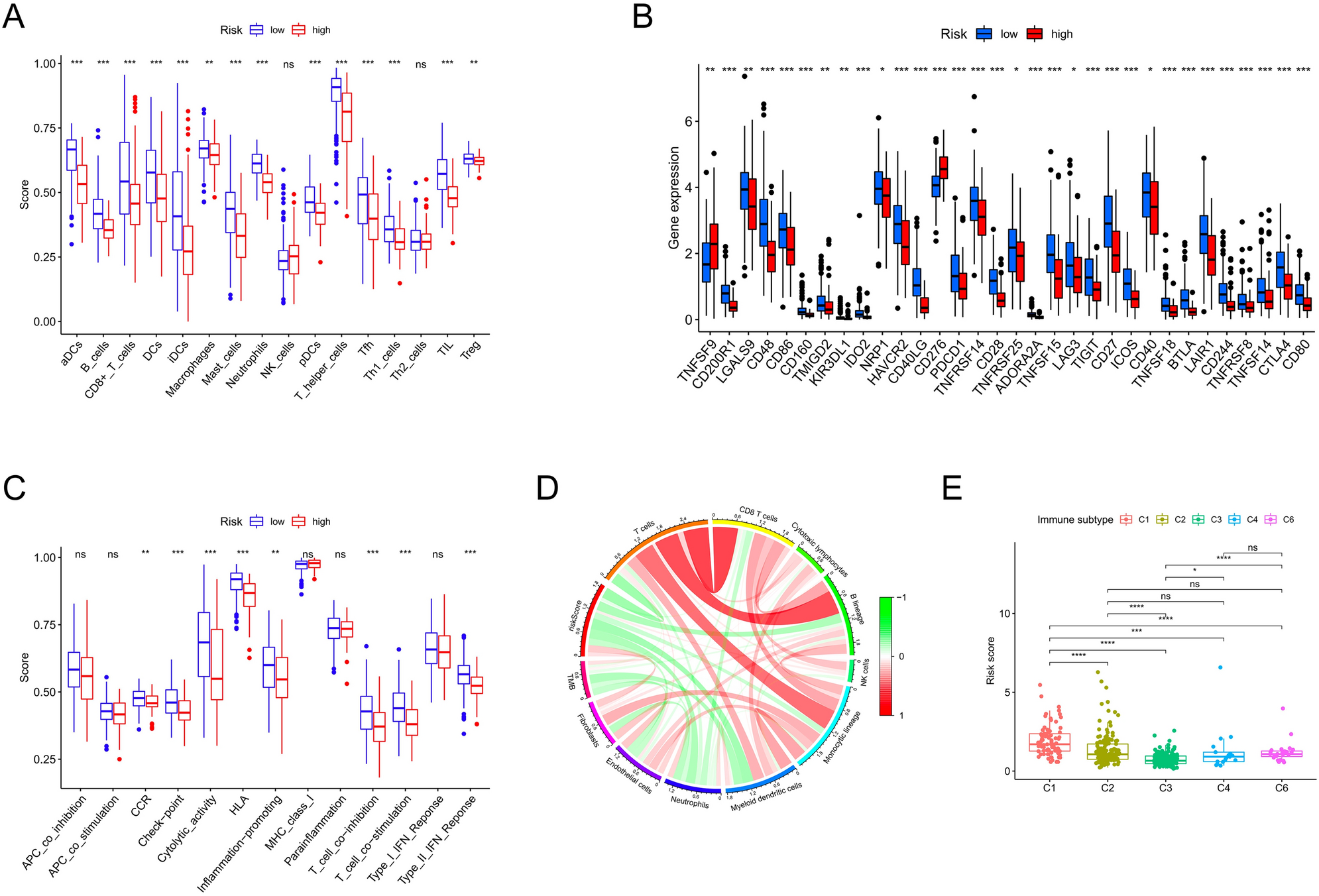
Figure 7

Correlation analysis between prognostic model and immune using R software. (A) Differences in 16 immune infiltration cells between high- and low-risk groups. (B) Differences in gene expression level of immune checkpoint-related genes between high- and low-risk patients. (C) Differences in 13 immune-related function between high- and low-risk groups. (D) Relationship among estimated infiltration abundances of immune cells, risk score and TMB. (E) Differences in risk scores of different immune subtypes. *p-value < 0.05, **p-value < 0.01, ***p-value < 0.001.