Figure 4

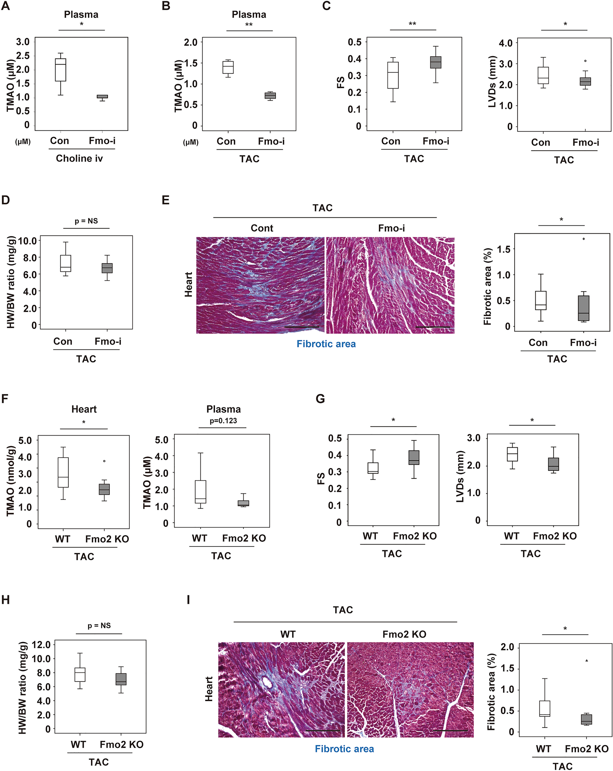
Inhibition of FMO ameliorates cardiac dysfunction during left ventricular pressure overload. (A) Plasma TMAO level in WT mice after intravenous choline infusion (500 nmol, 6 h), without (Con) or with the administration of 0.05% methimazole (Fmo-i) (n = 5, 5). Fmo-i was administered through drinking water for 1 week, and then choline infusion was performed. (B) Plasma TMAO level in mice at 3 weeks after TAC (n = 4, 4). For this study, 0.05% methimazole (Fmo-i) was administered in drinking water 1 week after TAC operation for 2 weeks total. Experiments were performed 3 weeks after TAC. (C) Cardiac function of mice (FS: fractional shortening, LVDs: left ventricular systolic dimension; n = 22, 21). (D) Body weight-adjusted heart weight of mice (n = 22, 21). (E) Masson’s trichrome staining of hearts from mice. The right panel shows quantification of the fibrotic area (n = 11, 14). Scale bar = 50 μm. (F) TMAO levels in hearts or plasma from littermate wild-type (WT) or systemic Fmo2 knockout (Fmo2 KO) mice at 2 weeks after TAC (n = 8, 9). (G) Cardiac function of mice prepared as described in Fig. 4F (fractional shortening (FS); n = 14, 13, left ventricular systolic dimension (LVDs); n = 14, 13). (H) Body weight-adjusted heart weight of mice (n = 14, 13). (I) Masson’s trichrome staining of hearts. The right panel shows quantification of the fibrotic area (n = 12, 8). Scale bar = 50 μm. Data were analysed by the 2-tailed Student’s t-test (A-I). *P < 0.05, **P < 0.01. Values are shown as the mean ± s.e.m. NS = not significant.