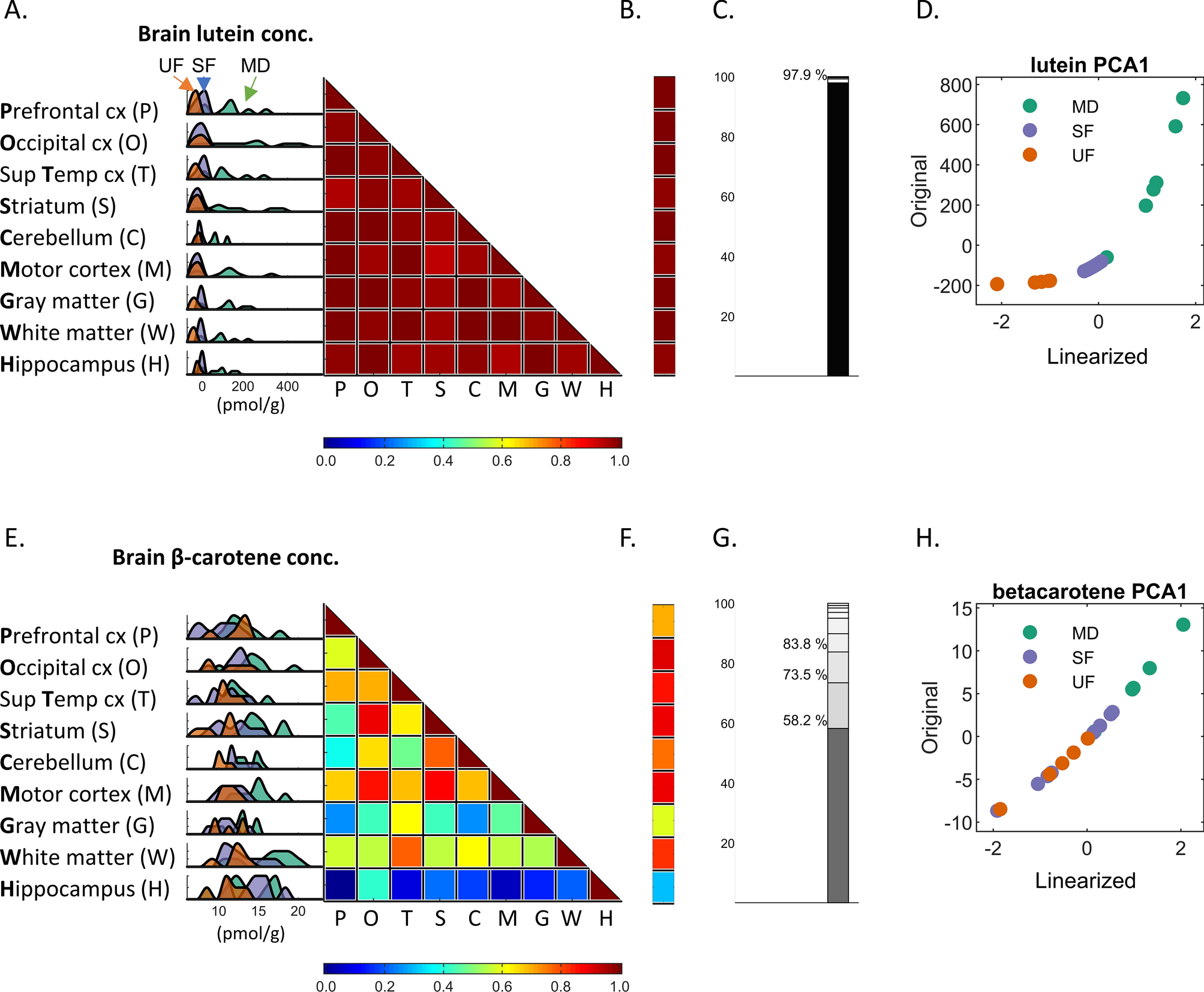
Figure 3
From: Carotenoids improve the development of cerebral cortical networks in formula-fed infant macaques

Carotenoid concentrations and composite index. (A) Correlation of lutein concentrations across brain areas with color-coded numerical scale and a companion insert displaying histograms with the concentration of lutein in each brain area, color-coded by group: MD, mixed-diet (green); UF, unsupplemented formula (blue); SF, supplemented formula (orange). (B) Correlation of the first PCA component with the concentration of lutein for each brain area using the same color-coded scale used in (A). (C) Explained variance for each component after orthogonalization of lutein’s concentration across brain areas using PCA. (D) PCA’s first component row-scores (y-axis) and transformed scores using a logarithmic (BoxCox) transformation. Similar data for β-carotene is shown in (E–H).